|
本科、博士均毕业于清华大学土木工程����� �������Ƴ������������ �������Ƴ������������ �������Ƴ������������ �������Ƴ������暨建设管理系,获工程管理专业工����� �������Ƴ������������ �������Ƴ����������� �������Ƴ����������� �������Ƴ�������学学士、管理科学与工程专业工学博士,并获北京大学����� �������Ƴ����������� �������Ƴ������������ �������Ƴ������������ �������Ƴ�������国家发展研究院(原中国经济研究中心CCER)经济����� �������Ƴ����������� �������Ƴ������������ �������Ƴ������������ �������Ƴ�������学双学位。 |
|
一、专业技术工作成果 参与基础设施项目管理与投����� �������Ƴ������������ �������Ƴ����������� �������Ƴ������������ �������Ƴ�������融资领域各类课题研究、项目咨询数十项,����� �������Ƴ������������ �������Ƴ������������ �������Ƴ����������� �������Ƴ�������委托与资助机构包括国家发展改革委、住建部、亚洲����� �������Ƴ������������ �������Ƴ������������ �������Ƴ������������ �������Ƴ������开发银行、国家自然科学基金委等。部����� �������Ƴ������������ �������Ƴ������������ �������Ƴ������������ �������Ƴ�������分成果以学术论文、报告等方式对外����� �������Ƴ������������ �������Ƴ������������ �������Ƴ������������ �������Ƴ�������公布,部分成果推动了相关法律政策及规章制度����� �������Ƴ������������ �������Ƴ������������ �������Ƴ������������ �������Ƴ�������的建设,部分成果成为有关部门决策的重要依据。����� �������Ƴ������������ �������Ƴ������������ �������Ƴ����������� �������Ƴ������� 二、发表论著 公开发表中英文学术论文30余篇,其����� �������Ƴ����������� �������Ƴ������������ �������Ƴ������������ �������Ƴ������中,SCI检索1篇,EI检索6篇,CSSCI����� �������Ƴ������������ �������Ƴ������������ �������Ƴ������������ �������Ƴ�������检索、中文核心、科技核心����� �������Ƴ������������ �������Ƴ������������ �������Ƴ������������ �������Ƴ�������等其他核心类期刊论文18篇,收����� ������� �������Ƴ������������ �������Ƴ������������ �������Ƴ������������ �������Ƴ�����������Ƴ�������录����� �������Ƴ������������ �������Ƴ����������� �������Ƴ������������ �������Ƴ�������在“中国知网”的部分中文论文,截至2019年9����� �������Ƴ������������ �������Ƴ������������ �������Ƴ������������ �������Ƴ�������月的下载量共2.5万余次、被引用����� �������Ƴ������������ �������Ƴ������������ �������Ƴ������������ �������Ƴ�������量近1千次。 参与发表论著2部(中国计划出版����� �������Ƴ������������ �������Ƴ������������ �������Ƴ������������ �������Ƴ�������社、中国财政经济出版社)、译著1部(机械工业出版����� �������Ƴ������������ �������Ƴ����������� �������Ƴ������������ �������Ƴ�������社)。 三、学术活动 受邀参加国内外相关学术会议或论坛并发����� �������Ƴ����������� �������Ƴ������������ �������Ƴ������������ �������Ƴ�������表主旨演讲十余次,多次在清华大学等����� �������Ƴ������������ �������Ƴ����������� �������Ƴ������������ �������Ƴ�������学术机构及中咨公司培训中心等培训机构为政府����� �������Ƴ����������� �������Ƴ������������ �������Ƴ������������ �������Ƴ�������、企业、金融机构、咨询公司、行����� �������Ƴ������������ �������Ƴ����������� �������Ƴ������������ �������Ƴ�������业协会、高校、科研院所等人员讲授����� �������Ƴ������������ �������Ƴ������������ �������Ƴ������������ �������Ƴ�������专业课程。 |
|
研究与咨询成果获国家发展改革委优秀研究成果一����� �������Ƴ������������ �������Ƴ������������ �������Ƴ����������� �������Ƴ�������等奖1次、三等奖1次,并多次����� �������Ƴ������������ �������Ƴ������������ �������Ƴ����������� �������Ƴ�������获得中国国际工程咨询有限公司优秀咨询研����� �������Ƴ������������ �������Ƴ����������� �������Ƴ����������� �������Ƴ�������究成果、优秀评估审核成果����� �������Ƴ������������ �������Ƴ����������� �������Ƴ����������� �������Ƴ�������。 发表学术论文曾获“中国年度项目管理优����� �������Ƴ����������� �������Ƴ������������ �������Ƴ����������� �������Ƴ�������秀论文奖”、“全国PPP论文竞����� �������Ƴ������������ �������Ƴ����������� �������Ƴ������������ �������Ƴ�������赛一等奖”等多个组织与团体评选的优秀论文奖����� �������Ƴ����������� �������Ƴ����������� �������Ƴ������������ �������Ƴ�������。 根据部分研究成果起草呈报的内����� �������Ƴ����������� �������Ƴ������������ �������Ƴ������������ �������Ƴ�������参报告获得了党和国家领导人的圈阅和重要批示����� �������Ƴ������������ �������Ƴ������������ �������Ƴ����������� �������Ƴ������。 |
2023年11月,国务院办公厅����� �������Ƴ������������ �������Ƴ������������ �������Ƴ������������ �������Ƴ�������转发国家发展改革委、财政部《关于规范����� �������Ƴ������������ �������Ƴ������������ �������Ƴ������������ �������Ƴ������实施政府和社会资本合作新机制的指导意����� �������Ƴ����������� �������Ƴ������������ �������Ƴ����������� �������Ƴ�������见》(国办函〔2023〕115号����� �������Ƴ������������ �������Ƴ������������ �������Ƴ����������� �������Ƴ�������,简称《指导意见》),标志着我����� �������Ƴ������������ �������Ƴ������������ �������Ƴ����������� �������Ƴ�������国政府和社会资本合作(PPP)工作进入����� �������Ƴ������������ �������Ƴ������������ �������Ƴ������������ �������Ƴ�������全新阶段。
2024-06-192023年11月出台的政府和社会资本合����� �������Ƴ������������ �������Ƴ������������ �������Ƴ����������� �������Ƴ�������作(PPP)新����� ������ �������Ƴ������������ �������Ƴ������������ �������Ƴ������������ �������Ƴ�������������Ƴ�������机制,是贯彻落����� �������Ƴ������������ �������Ƴ����������� �������Ƴ������������ �������Ƴ������实党中央、国务院决策部署,进一步深化����� �������Ƴ������������ �������Ƴ������������ �������Ƴ������������ �������Ƴ�������基础设施投融资体制改革的重要举措。相比过去近����� �������Ƴ����������� �������Ƴ������������ �������Ƴ������������ �������Ƴ�������十年来实施的PPP模式,新机制强调社����� �������Ƴ����������� �������Ƴ������������ �������Ƴ������������ �������Ƴ�������会资本优先选择民营企业、回报机����� �������Ƴ������������ �������Ƴ������������ �������Ƴ������������ �������Ƴ�������制聚焦使用者付费、实施模式全...
2024-01-24
编者按新中国成立以来,我国基础设施投����� �������Ƴ������������ �������Ƴ������������ �������Ƴ����������� �������Ƴ�������资建设取得了举世瞩目的成就,是国家经济社会发展的����� �������Ƴ����������� �������Ƴ������������ �������Ƴ������������ �������Ƴ�������重要支撑,为人民生活水平的提高做出了巨大贡献����� �������Ƴ������������ �������Ƴ������������ �������Ƴ������������ �������Ƴ�������。改革开放以来,市场开始发����� �������Ƴ������������ �������Ƴ������������ �������Ƴ����������� �������Ƴ�������挥配置资源的基础性作用,为我国基础设施的发展焕发����� �������Ƴ����������� �������Ƴ������������ �������Ƴ������������ �������Ƴ�������了新的活力。据统计,我国基础设����� �������Ƴ������������ �������Ƴ������������ �������Ƴ������������ �������Ƴ�������施资产总...
2023-07-11
编者按 新中国成立以来,我国基础设施投资建����� �������Ƴ������������ �������Ƴ������������ �������Ƴ������������ �������Ƴ�������设取得了举世瞩目的成就,是国家����� �������Ƴ����������� �������Ƴ������������ �������Ƴ������������ �������Ƴ������经济社会发展的重要支撑,为人����� �������Ƴ������������ �������Ƴ������������ �������Ƴ������������ �������Ƴ�������民生活水平的提高做出了巨大贡献。改革开放����� �������Ƴ������������ �������Ƴ������������ �������Ƴ����������� �������Ƴ�������以来,市场开始发挥配置资源的基����� �������Ƴ����������� �������Ƴ������������ �������Ƴ������������ �������Ƴ������础性作用,为我国基础设施的发展焕发了����� �������Ƴ������������ �������Ƴ������������ �������Ƴ������������ �������Ƴ�������新的活力。据统计,我国基础设施����� �������Ƴ������������ �������Ƴ����������� �������Ƴ����������� �������Ƴ�������资产...
2023-07-05绿水青山就是金山银山,基础设施项����� �������Ƴ������������ �������Ƴ������������ �������Ƴ������������ �������Ƴ�������目的建设可能会对环境产生影响,因此需要格����� �������Ƴ������������ �������Ƴ������������ �������Ƴ������������ �������Ƴ�������外重视项目在环境保护方面的有关前期工作,具有代表����� �������Ƴ������������ �������Ƴ������������ �������Ƴ����������� �������Ƴ�������性的手续事项主要包括环境影响评����� �������Ƴ������������ �������Ƴ������������ �������Ƴ������������ �������Ƴ������价、排污许可、环保专项验收等。建设项目环境����� �������Ƴ������������ �������Ƴ������������ �������Ƴ������������ �������Ƴ�������影响评价,是对项目实施后可能造����� �������Ƴ������������ �������Ƴ������������ �������Ƴ������������ �������Ƴ�������成的环����� �������� �������Ƴ������������ �������Ƴ������������ �������Ƴ������������ �������Ƴ�����������Ƴ������������ �������Ƴ������������ �������Ƴ������������ �������Ƴ������������ �������Ƴ������境影响进行分...
2023-03-30
人生只有一次青春。现在,青春是用����� �������Ƴ������������ �������Ƴ������������ �������Ƴ������������ �������Ƴ�������来奋斗的;将来,青春是用来回����� �������Ƴ������������ �������Ƴ������������ �������Ƴ������������ �������Ƴ�������忆的。中咨公司研究中心投融����� �������Ƴ������������ �������Ƴ������������ �������Ƴ������������ �������Ƴ�������资研究伍迪团队,把奋斗作为最靓丽的青春底色,在����� �������Ƴ������������ �������Ƴ����������� �������Ƴ������������ �������Ƴ�������火热的青春中放飞人生梦想,在拼搏的青春中����� �������Ƴ������������ �������Ƴ������������ �������Ƴ������������ �������Ƴ�������成就事业华章。紧扣时代脉搏,组建有“����� �������Ƴ������������ �������Ƴ������������ �������Ƴ������������ �������Ƴ�������想为”境界和“敢为”担当的研究团.����� �������Ƴ������������ �������Ƴ������������ �������Ƴ������������ �������Ƴ�������..
2022-11-15新中国成立以来,我国基础����� �������Ƴ����������� �������Ƴ������������ �������Ƴ������������ �������Ƴ������设施投资建设取得了举世瞩����� �������Ƴ������������ �������Ƴ������������ �������Ƴ����������� �������Ƴ�������目的成就,是国家经济社会发展的重要支����� �������Ƴ������������ �������Ƴ������������ �������Ƴ������������ �������Ƴ�������撑,为人民生活水平的提高做出了巨大贡献。改革开放����� �������Ƴ������������ �������Ƴ������������ �������Ƴ����������� �������Ƴ�������以来,市场开始发挥配置资源的基础性作����� �������Ƴ������������ �������Ƴ������������ �������Ƴ������������ �������Ƴ�������用,为我国基础设施的发展焕发了新的����� �������Ƴ������������ �������Ƴ������������ �������Ƴ������������ �������Ƴ�������活力。据统计,我国基础设施资����� �������Ƴ������������ �������Ƴ������������ �������Ƴ������������ �������Ƴ�������产总规模在...
2022-10-31
编者按以凯恩斯为代表的西方经济学����� �������Ƴ������������ �������Ƴ������������ �������Ƴ������������ �������Ƴ�������家,一直以来都强调政府在基础设施建设供给中����� �������Ƴ������������ �������Ƴ����������� �������Ƴ������������ �������Ƴ�������的重要地位。随着各国非公有����� �������Ƴ������������ �������Ƴ������������ �������Ƴ������������ �������Ƴ�������制经济的发展以及基础设施建设需求的����� �������Ƴ������������ �������Ƴ������������ �������Ƴ������������ �������Ƴ�������不断增加,基础设施由政府主导供����� �������Ƴ������������ �������Ƴ������������ �������Ƴ������������ �������Ƴ�������给的传统理论受到挑战。引入各类民间资本参与我����� �������Ƴ������������ �������Ƴ������������ �������Ƴ������������ �������Ƴ������国基础设施领域的投资建设,����� �������Ƴ������������ �������Ƴ������������ �������Ƴ����������� �������Ƴ�������是我国...
2022-10-11
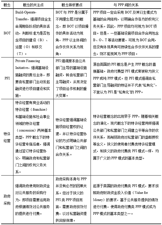
基础设施采用PPP模式的可持续应����� �������Ƴ����������� �������Ƴ������������ �������Ƴ������������ �������Ƴ�������用及实现路径李开孟 伍迪PPP模式广泛用����� �������Ƴ������������ �������Ƴ������������ �������Ƴ������������ �������Ƴ�������于基础设施和公共服务领域,但是不同国家和����� �������Ƴ������������ �������Ƴ������������ �������Ƴ������������ �������Ƴ������相关国际组织对PPP模式的����� �������Ƴ������������ �������Ƴ������������ �������Ƴ������������ �������Ƴ������������ �������Ƴ���������� �������Ƴ����������� �������Ƴ������������ �������Ƴ������������ �������Ƴ���������内涵及其特征存在不同的理解,而且����� �������Ƴ������������ �������Ƴ������������ �������Ƴ������������ �������Ƴ�������PPP模式的基本特征随着时代的发展也在����� �������Ƴ������������ �������Ƴ������������ �������Ƴ������������ �������Ƴ�������不断发生变化。本文系统梳理了PP...
2022-07-30
本文根据已经发布的促进民间资本投资基础设施有关����� �������Ƴ������������ �������Ƴ������������ �������Ƴ����������� �������Ƴ�������政策条款,结合文献总结和理论分析,提炼出放宽投����� �������Ƴ������������ �������Ƴ������������ �������Ƴ������������ �������Ƴ������资领域、推介优质项目、降低企业成本����� �������Ƴ������������ �������Ƴ������������ �������Ƴ������������ �������Ƴ�������、落实扶持政策、增强融资支持、改善营商环境等����� �������Ƴ������������ �������Ƴ������������ �������Ƴ������������ �������Ƴ�������方面的政策要点。在此基础上开����� �������Ƴ������������ �������Ƴ������������ �������Ƴ������������ �������Ƴ�������展综合调研,获得参与基础设施����� �������Ƴ������������ �������Ƴ������������ �������Ƴ������������ �������Ƴ�������投资有关工作的...
2022-06-29基于调研数据,对比分析不同类型企业作为基础设施����� �������Ƴ������������ �������Ƴ������������ �������Ƴ������������ �������Ƴ�������PPP项目社会资本的主要顾虑,发现����� �������Ƴ����������� �������Ƴ������������ �������Ƴ������������ �������Ƴ������企业由于所有制类型不同、主营业务所在地分����� �������Ƴ������������ �������Ƴ������������ �������Ƴ������������ �������Ƴ�������布差异、企业规模大小等因素,其参与P����� �������Ƴ������������ �������Ƴ������������ �������Ƴ������������ �������Ƴ�������PP项目的顾虑侧重点呈现出一定差异����� �������Ƴ������������ �������Ƴ������������ �������Ƴ������������ �������Ƴ�������。总结不同类型企业投资基础设施的特点差����� �������Ƴ������������ �������Ƴ������������ �������Ƴ������������ �������Ƴ������异,分析产生...
2022-01-25
为分析我国民营企业投资基����� �������Ƴ����������� �������Ƴ������������ �������Ƴ������������ �������Ƴ������础设施的障碍,本文梳理了6类共����� �������Ƴ������������ �������Ƴ������������ �������Ƴ������������ �������Ƴ�������25个制约因素,采用基于李克特量表的问卷调����� �������Ƴ������������ �������Ƴ������������ �������Ƴ����������� �������Ƴ�������研对这些因素的重要性进行����� �������Ƴ������������ �������Ƴ������������ �������Ƴ������������ �������Ƴ�������排序,发现民营企业“融资难、融资贵”����� �������Ƴ����������� �������Ƴ������������ �������Ƴ������������ �������Ƴ�������“企业合法权益不能得到充分保障”����� �������Ƴ������������ �������Ƴ������������ �������Ƴ������������ �������Ƴ�������“投资者对宏观经济缺乏信心����� �������Ƴ������������ �������Ƴ������������ �������Ƴ������������ �������Ƴ�������”等是当前最主要的制约因素...
2022-01-06以我国民间投资基础设施项目的资本结构影响因素为����� �������Ƴ������������ �������Ƴ����������� �������Ƴ������������ �������Ƴ�������研����� �������Ƴ���������� �������Ƴ������������ �������Ƴ����������� �������Ƴ������������ �������Ƴ��������究对象,采用理论分析、文献研究的����� �������Ƴ����������� �������Ƴ������������ �������Ƴ������������ �������Ƴ�������方法对影响因素进行梳理。通����� �������Ƴ������������ �������Ƴ����������� �������Ƴ����������� �������Ƴ�������过问卷调研,从企业的性质、地域、规模与经����� �������Ƴ������������ �������Ƴ������������ �������Ƴ����������� �������Ƴ�������济预期等方面对影响因素进行多维度的对比����� �������Ƴ������������ �������Ƴ������������ �������Ƴ����������� �������Ƴ�������分析,总结出不同视角下影响因素重要性����� �������Ƴ������������ �������Ƴ������������ �������Ƴ������������ �������Ƴ�������差异的特点并探究其背...
2021-12-22企业参与投资能够促进我国基础设施发展。基����� �������Ƴ����������� �������Ƴ������������ �������Ƴ������������ �������Ƴ�������于调研数据,从领域和区域两方面����� �������Ƴ������������ �������Ƴ������������ �������Ƴ������������ �������Ƴ�������,对我国不同类型企业投资基础设施项����� �������Ƴ����������� �������Ƴ������������ �������Ƴ������������ �������Ƴ�������目的偏好差异进行对比分析,发����� �������Ƴ������������ �������Ƴ������������ �������Ƴ������������ �������Ƴ�������现企业的所有制类型、主营业务所在地、����� �������Ƴ������������ �������Ƴ������������ �������Ƴ������������ �������Ƴ�������企业规模等方面对企业的投资偏����� �������Ƴ������������ �������Ƴ������������ �������Ƴ����������� �������Ƴ�������好产生影响,总结不同类型企����� �������Ƴ������������ �������Ƴ������������ �������Ƴ����������� �������Ƴ�������业的投资偏好特点,...����� �������Ƴ������������ �������Ƴ������������ �������Ƴ������������ �������Ƴ�������
2021-12-13公益性租赁住房是指由国家提供政策支持、限定建设����� �������Ƴ������������ �������Ƴ������������ �������Ƴ������������ �������Ƴ�������标准和租金水平,面向符合规定条件的用户提供房����� �������Ƴ������������ �������Ƴ������������ �������Ƴ������������ �������Ƴ�������屋出租服务的保障性住房,具有公����� �������Ƴ������������ �������Ƴ����������� �������Ƴ������������ �������Ƴ������益性、保障性、政策性、租赁性及专业化运作等特����� �������Ƴ������������ �������Ƴ����������� �������Ƴ������������ �������Ƴ�������征。公益性租赁住房是维持城市正常运营的重要民生����� �������Ƴ������������ �������Ƴ����������� �������Ƴ������������ �������Ƴ�������基础设施,将其纳入基础设施RE...
2021-05-28
青春中咨
中咨公司
中咨研究
中咨智库
中咨小镇
京公网安备11010802025227号 ����� �������Ƴ������������ �������Ƴ������������ �������Ƴ������������ �������Ƴ������� 京ICP备06029618号
