
|
李红燕 陈炳全 | 我国废����� �������Ƴ������������ �������Ƴ������������ �������Ƴ������������ �������Ƴ�������旧动力电池回收产业发展现状与建议
| |||||
| |||||
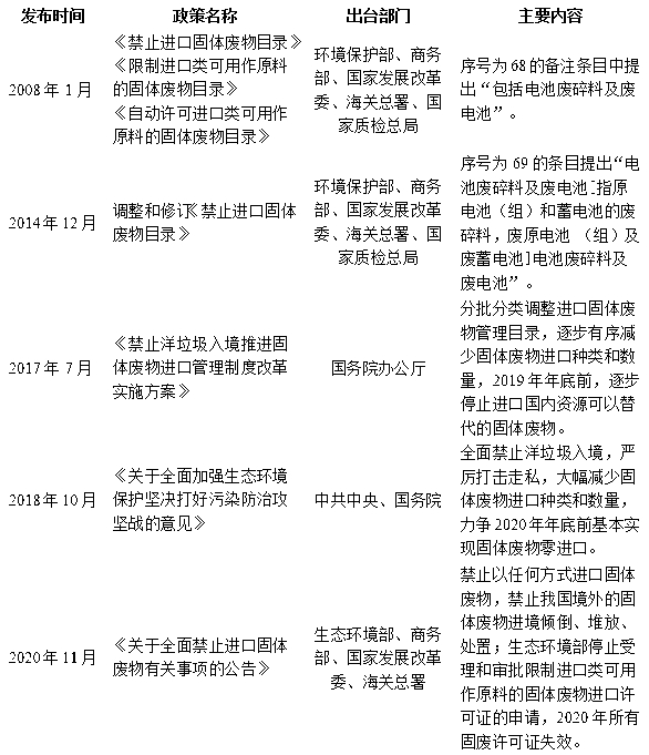
我国废旧动力电池回收产业发展现状����� �������Ƴ������������ �������Ƴ������������ �������Ƴ������������ �������Ƴ�������与建议 李红燕 陈炳全 摘要:我国已成为世界第一大新能源����� �������Ƴ������������ �������Ƴ������������ �������Ƴ������������ �������Ƴ�������汽车产销国,动力电池装机量也在逐年攀升。动����� �������Ƴ������������ �������Ƴ������������ �������Ƴ����������� �������Ƴ�������力电池普遍的使用寿命为5—8年,����� �������Ƴ������������ �������Ƴ������������ �������Ƴ������������ �������Ƴ�������未来两年我国将逐渐进入动力电池退役高����� �������Ƴ������������ �������Ƴ����������� �������Ƴ������������ �������Ƴ�������峰期,如何绿色、安全、高效处理废旧动力电池,����� �������Ƴ����������� �������Ƴ������������ �������Ƴ������������ �������Ƴ�������已迫在眉睫。本文对废旧动力电池回收在环境保����� �������Ƴ������������ �������Ƴ����������� �������Ƴ����������� �������Ƴ�������护、原材料资源保障及促进产业链协同等方����� �������Ƴ����������� �������Ƴ����������� �������Ƴ������������ �������Ƴ�������面的积极作用进行梳理,深入分析行业面����� �������Ƴ����������� �������Ƴ������������ �������Ƴ������������ �������Ƴ�������临的电池流通渠道不畅、智能化拆解����� �������Ƴ������������ �������Ƴ������������ �������Ƴ������������ �������Ƴ�������效率不高等关键问题,提出利����� �������Ƴ������������ �������Ƴ������������ �������Ƴ������������ �������Ƴ�������用2—3年窗口期,完善政����� �������Ƴ������������ �������Ƴ������������ �������Ƴ������������ �������Ƴ�������策配套,扶持一批技术先进、����� �������Ƴ������������ �������Ƴ������������ �������Ƴ������������ �������Ƴ�������规模较大的行业龙头企业,规范市场环境,加强核心技����� �������Ƴ������������ �������Ƴ������������ �������Ƴ������������ �������Ƴ�������术攻关和回收渠道建设,推动建立全����� �������Ƴ������������ �������Ƴ������������ �������Ƴ������������ �������Ƴ�������球动力电池资源自由流通市场机制,构建����� �������Ƴ������������ �������Ƴ������������ �������Ƴ������������ �������Ƴ�������绿色、安全、高效的中国特色����� �������Ƴ������������ �������Ƴ������������ �������Ƴ����������� �������Ƴ�������动力电池循环利用体系的措施建议。 关键词:动力电池;回收利用;发展����� �������Ƴ������������ �������Ƴ������������ �������Ƴ������������ �������Ƴ�������现状;建议 一、发展废旧动力电池回收的意义 随着新能源汽车产业的快速发展,我����� �������Ƴ������������ �������Ƴ������������ �������Ƴ������������ �������Ƴ�������国已成为世界第一大新能源汽车产销国。����� �������Ƴ������������ �������Ƴ����������� �������Ƴ����������� �������Ƴ�������在新能源汽车产业快速发展的同时,动力电池����� �������Ƴ������������ �������Ƴ������������ �������Ƴ������������ �������Ƴ�������装机量也在逐年攀升。根据SNE Rese����� �������Ƴ����������� �������Ƴ������������ �������Ƴ������������ �������Ƴ�������arch统计,2022年1—11月全球����� �������Ƴ������������ �������Ƴ����������� �������Ƴ������������ �������Ƴ������动力电池装机量约446GWh,其����� �������Ƴ������������ �������Ƴ������������ �������Ƴ������������ �������Ƴ�������中中国动力电池装机量达到258.5GWh。 动力电池的使用年限一般为5—8年,电池容量衰����� �������Ƴ����������� �������Ƴ������������ �������Ƴ������������ �������Ƴ�������减至80%以下后,不能有效满足新����� �������Ƴ����������� �������Ƴ������������ �������Ƴ������������ �������Ƴ�������能源汽车使用需求。2016年以����� �������Ƴ����������� �������Ƴ������������ �������Ƴ������������ �������Ƴ�������来我国新能源汽车产业进入快速发展期,业内����� �������Ƴ������������ �������Ƴ������������ �������Ƴ������������ �������Ƴ�������预测动力电池即将迎来退役高峰。中国汽车技����� �������Ƴ����������� �������Ƴ������������ �������Ƴ������������ �������Ƴ�������术研究中心测算估计,到2025年,我国退役动力����� �������Ƴ������������ �������Ƴ������������ �������Ƴ����������� �������Ƴ�������电池总量将达116GWh,约����� �������Ƴ������������ �������Ƴ������������ �������Ƴ������������ �������Ƴ������78万吨。如此大量的废旧动力电池若处理不当,����� �������Ƴ������������ �������Ƴ����������� �������Ƴ������������ �������Ƴ�������可能造成固废填埋量大、重����� �������Ƴ������������ �������Ƴ������������ �������Ƴ������������ �������Ƴ�������金属污染、粉尘污染、水污染等多种环����� �������Ƴ������������ �������Ƴ������������ �������Ƴ������������ �������Ƴ�������境污染问题。 发展废旧动力电池回收产业已成为全球共识。目����� �������Ƴ����������� �������Ƴ����������� �������Ƴ������������ �������Ƴ������前废旧动力电池回收利用的主要方式有两种:梯次利����� �������Ƴ������������ �������Ƴ������������ �������Ƴ������������ �������Ƴ������用和再生利用。梯次利用是将退役的动力电池进行����� �������Ƴ������������ �������Ƴ������������ �������Ƴ����������� �������Ƴ�������筛选,选择PACK或模组中性能较好的电����� �������Ƴ����������� �������Ƴ������������ �������Ƴ������������ �������Ƴ������池在其他领域进行再次使用。再����� �������Ƴ����������� �������Ƴ������������ �������Ƴ������������ �������Ƴ������生利用是将废旧动力电池通过拆解����� �������Ƴ������������ �������Ƴ������������ �������Ƴ������������ �������Ƴ�������、提炼金属等方式进行资源化处理,回收有价值的再����� �������Ƴ������������ �������Ƴ������������ �������Ƴ������������ �������Ƴ�������生资源。现阶段退役的动力电池在性能和原始设计上考����� �������Ƴ������������ �������Ƴ������������ �������Ƴ����������� �������Ƴ������虑不足,导致梯次利用的经济性和安全性����� �������Ƴ����������� �������Ƴ������������ �������Ƴ������������ �������Ƴ�������还有待提升,产业规模有限,下游需求不确定����� �������Ƴ������������ �������Ƴ������������ �������Ƴ����������� �������Ƴ�������性较强。相比之下,再生利用产业发展����� �������Ƴ������������ �������Ƴ������������ �������Ƴ������������ �������Ƴ�������较快,在能源安全和产业链带动等方面具有较大价����� �������Ƴ������������ �������Ƴ������������ �������Ƴ������������ �������Ƴ�������值。 (一)有利于绿色环境保护 废旧动力电池的正负极、电解液等材料对����� �������Ƴ����������� �������Ƴ������������ �������Ƴ������������ �������Ƴ�������环境和人体健康具有潜在威����� �������Ƴ������������ �������Ƴ������������ �������Ƴ������������ �������Ƴ�������胁,相关废物已列入我国危险废弃物名����� �������Ƴ������������ �������Ƴ������������ �������Ƴ������������ �������Ƴ������录。正极材料的镍、钴、锰和锂等多种����� �������Ƴ������������ �������Ƴ������������ �������Ƴ������������ �������Ƴ������金属元素处理不当会对水体和土����� �������Ƴ������������ �������Ƴ������������ �������Ƴ������������ �������Ƴ������壤造成长期污染;负极材料石墨和碳燃����� �������Ƴ����������� �������Ƴ������������ �������Ƴ������������ �������Ƴ�������烧后产生的一氧化碳和固体����� �������Ƴ������������ �������Ƴ������������ �������Ƴ������������ �������Ƴ�������粉尘会污染空气;电解液的����� �������Ƴ������������ �������Ƴ������������ �������Ƴ������������ �������Ƴ�������主要成分为六氟磷酸锂和碳酸酯等物质,具����� �������Ƴ������������ �������Ƴ������������ �������Ƴ������������ �������Ƴ�������有强腐蚀性;磷元素则容易����� �������Ƴ������������ �������Ƴ������������ �������Ƴ����������� �������Ƴ�������造成水体的富营养化。具体影响如表1所示。 表1 废旧动力电池对环境����� �������Ƴ������������ �������Ƴ������������ �������Ƴ����������� �������Ƴ�������和人体健康的影响 发展废旧动力电池回收产业和技术����� �������Ƴ����������� �������Ƴ������������ �������Ƴ������������ �������Ƴ������有利于降低废旧金属、废电解液等对环境的污����� �������Ƴ������������ �������Ƴ������������ �������Ƴ������������ �������Ƴ�������染,有助于建立健全绿色低碳循环发展经济体系。 (二)有利于动力电池产业的资源����� �������Ƴ����������� �������Ƴ������������ �������Ƴ������������ �������Ƴ�������保障 我国镍、钴、锂等关键资源的国内����� �������Ƴ������������ �������Ƴ������������ �������Ƴ������������ �������Ƴ�������储量有限,钴、镍资源严重缺乏供应保障,锂资����� �������Ƴ������������ �������Ƴ������������ �������Ƴ������������ �������Ƴ�������源因成本和产量因素导致供给短缺。 我国已探明钴矿储备量约8万吨����� �������Ƴ������������ �������Ƴ������������ �������Ƴ������������ �������Ƴ�������,可开采量仅为4万吨,且主要来源于镍资����� �������Ƴ������������ �������Ƴ����������� �������Ƴ������������ �������Ƴ�������源的伴生矿,缺乏直接产出,主要依赖海����� �������Ƴ������������ �������Ƴ������������ �������Ƴ����������� �������Ƴ�������外进口和资源回收。镍储量为39����� �������Ƴ������������ �������Ƴ������������ �������Ƴ������������ �������Ƴ�������8万吨,约占全球的4.39%,同样高度依赖����� �������Ƴ������������ �������Ƴ������������ �������Ƴ������������ �������Ƴ�������海外进口。 锂资源方面。我国锂资源储����� �������Ƴ������������ �������Ƴ������������ �������Ƴ������������ �������Ƴ�������量全球排名第4,但品位较低、开采难度大、区����� �������Ƴ������������ �������Ƴ������������ �������Ƴ������������ �������Ƴ�������位偏僻。近年来,锂电池产业����� �������Ƴ������������ �������Ƴ����������� �������Ƴ������������ �������Ƴ������高速发展,国内锂资源开发程度不足、成本较高,造����� �������Ƴ������������ �������Ƴ����������� �������Ƴ������������ �������Ƴ�������成供给存在缺口。这导致我国是全球最����� �������Ƴ����������� �������Ƴ������������ �������Ƴ������������ �������Ƴ�������大的锂资源消费国和进口国,70%以上����� �������Ƴ������������ �������Ƴ������������ �������Ƴ����������� �������Ƴ�������的锂资源依赖海外进口。 图1 2021年我国镍、钴、锂资源����� �������Ƴ������������ �������Ƴ����������� �������Ƴ������������ �������Ƴ�������供需缺口统计 通过高效回收,可以有效保障镍、钴、����� �������Ƴ������������ �������Ƴ������������ �������Ƴ������������ �������Ƴ�������锂、锰等稀缺资源供给,降低原����� �������Ƴ����������� �������Ƴ������������ �������Ƴ������������ �������Ƴ�������矿资源需求,有助于保障动力电池产业安����� �������Ƴ������������ �������Ƴ����������� �������Ƴ������������ �������Ƴ�������全。 (三)有利于产业链上下游协同 在目前新能源汽车产销量持续上升、资源供给相����� �������Ƴ����������� �������Ƴ������������ �������Ƴ����������� �������Ƴ�������对紧张的背景下,金属锂及其����� �������Ƴ������������ �������Ƴ������������ �������Ƴ������������ �������Ƴ�������加工品的价格出现大幅上涨。根据2����� �������Ƴ����������� �������Ƴ������������ �������Ƴ������������ �������Ƴ�������022年12月底价格显示,电池级碳����� �������Ƴ������������ �������Ƴ������������ �������Ƴ������������ �������Ƴ�������酸锂(纯度99.5%)市场均价约为52万����� �������Ƴ������������ �������Ƴ������������ �������Ƴ������������ �������Ƴ�������元/吨,同比上涨约187%,电池级氢氧化锂(纯度����� �������Ƴ������������ �������Ƴ������������ �������Ƴ������������ �������Ƴ�������56.5%)市场均价约为55万元/吨,同比上����� �������Ƴ������������ �������Ƴ������������ �������Ƴ������������ �������Ƴ�������涨256%。电解钴价格较2022年3月最����� �������Ƴ������������ �������Ƴ������������ �������Ƴ������������ �������Ƴ�������高点有一定降幅,但仍维持在价格高位,电解镍价格����� �������Ƴ������������ �������Ƴ������������ �������Ƴ������������ �������Ƴ������为22万元/吨,对下游电池成本持续形成压力����� �������Ƴ������������ �������Ƴ����������� �������Ƴ������������ �������Ƴ�������。具体如图2所示。 图2 2021年—2022年12月电����� �������Ƴ������������ �������Ƴ������������ �������Ƴ������������ �������Ƴ�������池级碳酸锂、电池级氢氧化锂、电解钴、电����� �������Ƴ������������ �������Ƴ������������ �������Ƴ������������ �������Ƴ�������解镍价格走势 2021年前,三元锂电池因正极材料中富含镍、钴����� �������Ƴ������������ �������Ƴ����������� �������Ƴ������������ �������Ƴ�������、锰等高价金属,其回收利用受到行����� �������Ƴ������������ �������Ƴ������������ �������Ƴ������������ �������Ƴ�������业普遍重视。近两年受碳酸锂价格持续上行����� �������Ƴ������������ �������Ƴ������������ �������Ƴ������������ �������Ƴ�������影响,行业对于磷酸铁锂电池的回收也愈发关注。据����� �������Ƴ������������ �������Ƴ������������ �������Ƴ������������ �������Ƴ�������调研了解,第三方回收企业与动力电池����� �������Ƴ����������� �������Ƴ����������� �������Ƴ������������ �������Ƴ�������生产企业紧密合作,通过回收电池生产端废料,产����� �������Ƴ����������� �������Ƴ������������ �������Ƴ������������ �������Ƴ�������出高品质电池原材料,积极融入����� �������Ƴ������������ �������Ƴ������������ �������Ƴ������������ �������Ƴ�������动力电池产业供应链。通过回收处理废旧动力电池,����� �������Ƴ������������ �������Ƴ������������ �������Ƴ������������ �������Ƴ�������加工成电池前驱体,可有效增加上游原����� �������Ƴ����������� �������Ƴ������������ �������Ƴ������������ �������Ƴ������材料供给,缓解供给短缺,降����� �������Ƴ������������ �������Ƴ����������� �������Ƴ������������ �������Ƴ�������低资源市场价格,促进产业链上����� �������Ƴ������������ �������Ƴ������������ �������Ƴ������������ �������Ƴ�������下游协同。 二、发展现状 (一)产业技术水平 再生利用方面。工艺流程分为预处理����� �������Ƴ������������ �������Ƴ������������ �������Ƴ������������ �������Ƴ�������和化学处理两个阶段,根据化学处理����� �������Ƴ����������� �������Ƴ������������ �������Ƴ������������ �������Ƴ�������技术的不同又分为湿法、火法和直接����� �������Ƴ������������ �������Ƴ������������ �������Ƴ������������ �������Ƴ�������修复再生。我国主流的回收技术以湿法为����� �������Ƴ������������ �������Ƴ������������ �������Ƴ������������ �������Ƴ�������主,湿法具有金属资源回收率高的优势,但����� �������Ƴ������������ �������Ƴ������������ �������Ƴ������������ �������Ƴ�������存在回收过程长及废水、废����� �������Ƴ������������ �������Ƴ������������ �������Ƴ������������ �������Ƴ�������物排放等问题。国外同期主要以����� �������Ƴ����������� �������Ƴ������������ �������Ƴ������������ �������Ƴ�������火法为主,该工艺流程较为简单,����� �������Ƴ������������ �������Ƴ������������ �������Ƴ������������ �������Ƴ�������且国外在火法处理装备上具有����� �������Ƴ������������ �������Ƴ������������ �������Ƴ������������ �������Ƴ�������明显优势,但该法存在资源回收率偏低����� �������Ƴ������������ �������Ƴ������������ �������Ƴ������������ �������Ƴ�������、能耗高、废气处理难度大的问题。近年来,国����� �������Ƴ������������ �������Ƴ������������ �������Ƴ������������ �������Ƴ�������内外动力电池回收企业均呈现整体破����� �������Ƴ������������ �������Ƴ������������ �������Ƴ������������ �������Ƴ������碎+火湿法组合处理的工艺趋势����� �������Ƴ������������ �������Ƴ����������� �������Ƴ������������ �������Ƴ�������。同时国内回收企业逐步在节能降耗����� �������Ƴ������������ �������Ƴ����������� �������Ƴ������������ �������Ƴ�������、提质增效方面下功夫。 我国在电池拆解、材料分离和再生利用等关键技术方面����� �������Ƴ������������ �������Ƴ������������ �������Ƴ������������ �������Ƴ�������已经实现产业化,建成了大规模产业化����� �������Ƴ����������� �������Ƴ������������ �������Ƴ������������ �������Ƴ������基地。开展了放电预处理技术、拆解实现正负极材料和����� �������Ƴ������������ �������Ƴ������������ �������Ƴ������������ �������Ƴ�������集流体分离技术、正极活性物质和铝箔分离技术、����� �������Ƴ������������ �������Ƴ������������ �������Ƴ������������ �������Ƴ�������正极材料酸浸/碱浸技术、正极����� �������Ƴ������������ �������Ƴ������������ �������Ƴ������������ �������Ƴ�������材料再生和火法回收技术的研究,在负极材����� �������Ƴ������������ �������Ƴ������������ �������Ƴ����������� �������Ƴ�������料的热处理技术、浸出/研磨浮����� �������Ƴ������������ �������Ƴ����������� �������Ƴ������������ �������Ƴ�������选技术、石墨再生技术等关键技术研究上取����� �������Ƴ������������ �������Ƴ������������ �������Ƴ������������ �������Ƴ������得了一定成果。国内在产业技术和产业规模上与����� �������Ƴ������������ �������Ƴ������������ �������Ƴ������������ �������Ƴ�������国外先进水平相当。行业龙����� �������Ƴ������������ �������Ƴ������������ �������Ƴ������������ �������Ƴ�������头企业如邦普循环、格林美等通过优����� �������Ƴ������������ �������Ƴ����������� �������Ƴ������������ �������Ƴ������化回收工艺流程,综合回收率还要高于行业平均水平����� �������Ƴ������������ �������Ƴ������������ �������Ƴ������������ �������Ƴ�������,基本可实现动力电池关键核心原材料的重复利用。 梯次利用方面,新型动力电池在初始设计时考����� �������Ƴ������������ �������Ƴ������������ �������Ƴ������������ �������Ƴ�������虑了针对梯次利用的应用场景。随着设����� �������Ƴ������������ �������Ƴ������������ �������Ƴ������������ �������Ƴ�������计水平和制造水平不断提升,����� �������Ƴ������������ �������Ƴ����������� �������Ƴ������������ �������Ƴ�������预计废旧动力电池在梯次利用方面的安全性、����� �������Ƴ������������ �������Ƴ������������ �������Ƴ������������ �������Ƴ�������经济性将有较大提升。 (二)政策法规 2018年7月,工业和信息����� �������Ƴ������������ �������Ƴ������������ �������Ƴ������������ �������Ƴ�������化部发布《新能源汽车动力蓄电池回����� �������Ƴ������������ �������Ƴ������������ �������Ƴ����������� �������Ƴ������收利用溯源管理暂行规定》(����� �������Ƴ����������� �������Ƴ������������ �������Ƴ������������ �������Ƴ�������简称《规定》),提出建立“新能源汽车国����� �������Ƴ������������ �������Ƴ����������� �������Ƴ������������ �������Ƴ�������家监测与动力蓄电池回收利用溯源����� �������Ƴ������������ �������Ƴ������������ �������Ƴ������������ �������Ƴ�������综合管理平台”,这是我国开展动����� �������Ƴ������������ �������Ƴ������������ �������Ƴ������������ �������Ƴ�������力电池溯源管理的第一步,《����� �������Ƴ������������ �������Ƴ������������ �������Ƴ������������ �������Ƴ�������规定》明确了汽车生产企业、电池生产企业、回收拆解����� �������Ƴ������������ �������Ƴ������������ �������Ƴ����������� �������Ƴ������厂商、梯次利用和再生利用企业等����� �������Ƴ������������ �������Ƴ������������ �������Ƴ����������� �������Ƴ�������各类市场主体的数据管理责任,覆����� �������Ƴ������������ �������Ƴ������������ �������Ƴ������������ �������Ƴ�������盖了动力电池的全生命周期。平台实施效果显����� �������Ƴ����������� �������Ƴ����������� �������Ƴ������������ �������Ƴ�������著,截至2022年12月底,收录的新����� �������Ƴ������������ �������Ƴ������������ �������Ƴ������������ �������Ƴ�������能源汽车数量已超过1200万辆。平台的建立����� �������Ƴ����������� �������Ƴ������������ �������Ƴ������������ �������Ƴ������实现了我国对动力电池的数据化管理,为����� �������Ƴ������������ �������Ƴ������������ �������Ƴ������������ �������Ƴ�������推动建立动力电池循环经济奠定了良好基����� �������Ƴ������������ �������Ƴ������������ �������Ƴ������������ �������Ƴ�������础。 2019年12月,《新能����� �������Ƴ������������ �������Ƴ������������ �������Ƴ������������ �������Ƴ�������源汽车废旧动力蓄电池综合利用行����� �������Ƴ������������ �������Ƴ������������ �������Ƴ������������ �������Ƴ�������业规范条件(2019年本)》(简称《规范条����� �������Ƴ������������ �������Ƴ������������ �������Ƴ������������ �������Ƴ�������件》)发布,行业内企业自愿申报,工业和信����� �������Ƴ������������ �������Ƴ������������ �������Ƴ������������ �������Ƴ�������息化部从布局与选址、技术、工艺、能耗等方面����� �������Ƴ������������ �������Ƴ������������ �������Ƴ������������ �������Ƴ�������对业内企业进行综合评估。截至2022年12月����� �������Ƴ������������ �������Ƴ������������ �������Ƴ������������ �������Ƴ�������底,已累计发布了四批次符合条件的企业名单,共����� �������Ƴ������������ �������Ƴ������������ �������Ƴ������������ �������Ƴ�������计88家,其中第四批次企业数量����� �������Ƴ������������ �������Ƴ����������� �������Ƴ������������ �������Ƴ�������为41家,占比达47%,也代表国家����� �������Ƴ������������ �������Ƴ������������ �������Ƴ������������ �������Ƴ�������对于行业高速发展的认可。具体如表2所����� �������Ƴ������������ �������Ƴ������������ �������Ƴ������������ �������Ƴ�������示。 表2 废旧电池综合利用白名单企业数量分析 白名单在规范行业发展的同时����� �������Ƴ������������ �������Ƴ������������ �������Ƴ������������ �������Ƴ�������,对行业领先企业进行了信用背书,也为地方政府和金����� �������Ƴ������������ �������Ƴ����������� �������Ƴ������������ �������Ƴ�������融机构提供决策参考依据,有利于龙头企����� �������Ƴ������������ �������Ƴ������������ �������Ƴ������������ �������Ƴ�������业的长期发展。 (三)企业主体 经过多年发展,我国废旧动力电池回收行业涌现����� �������Ƴ������������ �������Ƴ������������ �������Ƴ������������ �������Ƴ�������了一大批行业领先企业,在资源����� �������Ƴ������������ �������Ƴ������������ �������Ƴ������������ �������Ƴ�������回收率和环保水平上已经取得了一定����� �������Ƴ������������ �������Ƴ������������ �������Ƴ������������ �������Ƴ�������成绩,积累了实践经验,同时正不断加大研����� �������Ƴ������������ �������Ƴ������������ �������Ƴ������������ �������Ƴ�������发投入和产能布局,推进企业提质增����� �������Ƴ������������ �������Ƴ����������� �������Ƴ����������� �������Ƴ�������效,规划覆盖动力电池产业����� �������Ƴ������������ �������Ƴ������������ �������Ƴ������������ �������Ƴ�������链上下游的布局,与企业自身优势有机结����� �������Ƴ������������ �������Ƴ����������� �������Ƴ������������ �������Ƴ�������合,打造循环利用体系。如图3所示。 图3 动力电池循环体系 1.邦普循环 广东邦普循环科技有限公司(简称邦普循环)成立����� �������Ƴ������������ �������Ƴ������������ �������Ƴ������������ �������Ƴ�������于2005年,一直从事锂资源的回收����� �������Ƴ������������ �������Ƴ������������ �������Ƴ������������ �������Ƴ�������业务。2013年,宁德时����� �������Ƴ������������ �������Ƴ������������ �������Ƴ������������ �������Ƴ�������代收购邦普循环52.88%����� �������Ƴ������������ �������Ƴ������������ �������Ƴ������������ �������Ƴ�������股份,协同打造“电池生产—使用—梯次利用����� �������Ƴ����������� �������Ƴ������������ �������Ƴ������������ �������Ƴ�������—回收与资源再生”的产业生态。目前邦����� �������Ƴ������������ �������Ƴ������������ �������Ƴ������������ �������Ƴ�������普循环已成为国内最大的废旧����� �������Ƴ������������ �������Ƴ������������ �������Ƴ������������ �������Ƴ�������动力电池综合回收利用企业之一,据企业公开资����� �������Ƴ����������� �������Ƴ������������ �������Ƴ������������ �������Ƴ�������料显示,其2021年废旧动力电池回����� �������Ƴ����������� �������Ƴ������������ �������Ƴ������������ �������Ƴ�������收量占全国总量的50%,����� �������Ƴ������������ �������Ƴ������������ �������Ƴ������������ �������Ƴ������电池原材料出货量占全国的46%。 邦普循环在动力电池回收领域建立了完善的����� �������Ƴ������������ �������Ƴ������������ �������Ƴ������������ �������Ƴ�������研发体系,在退役动力电池全组分回收利用技术����� �������Ƴ������������ �������Ƴ����������� �������Ƴ������������ �������Ƴ�������和装备开展了广泛研究,成功实����� �������Ƴ����������� �������Ƴ������������ �������Ƴ������������ �������Ƴ�������现全自动化拆解装备的产业化应用。三元锂����� �������Ƴ������������ �������Ƴ������������ �������Ƴ������������ �������Ƴ�������电池方面主要采用湿法回收����� �������Ƴ������������ �������Ƴ������������ �������Ƴ������������ �������Ƴ�������工艺。预处理阶段通过破碎、热解、粉碎和反复筛分、����� �������Ƴ������������ �������Ƴ������������ �������Ƴ������������ �������Ƴ������磁选等全自动预处理操作,获����� �������Ƴ������������ �������Ƴ����������� �������Ƴ������������ �������Ƴ�������得精细粉料。经过一系列化学除杂工艺,产出三元前����� �������Ƴ������������ �������Ƴ������������ �������Ƴ������������ �������Ƴ������驱体。再以三元前驱体和碳酸锂作为反应物,在富����� �������Ƴ������������ �������Ƴ������������ �������Ƴ����������� �������Ƴ�������氧环境中按照设定的温度程����� �������Ƴ������������ �������Ƴ������������ �������Ƴ������������ �������Ƴ�������序进行烧结,得到电池级三元正极材料。磷酸铁锂����� �������Ƴ������������ �������Ƴ������������ �������Ƴ������������ �������Ƴ�������方面通过优先提锂技术,推进锂金属综合����� �������Ƴ������������ �������Ƴ������������ �������Ƴ������������ �������Ƴ�������回收率的有效提升。 邦普循环已建成湖南长沙12万吨/年回收产����� �������Ƴ������������ �������Ƴ������������ �������Ƴ������������ �������Ƴ�������业基地。2021年,邦普循环投资320亿元建设湖����� �������Ƴ������������ �������Ƴ������������ �������Ƴ������������ �������Ƴ�������北30万吨/年回收基地项目,同步开����� �������Ƴ������������ �������Ƴ������������ �������Ƴ������������ �������Ƴ�������展印尼、福建等地的产能布局,进一步完善宁德时代在����� �������Ƴ������������ �������Ƴ������������ �������Ƴ������������ �������Ƴ�������锂电新能源产业的战略布局,发挥产业协同优势。 2.格林美 格林美股份有限公司(简称格林美)成立于2001����� �������Ƴ������������ �������Ƴ������������ �������Ƴ������������ �������Ƴ�������年,具有镍氢电池、磷酸铁锂电池、钛酸锂电����� �������Ƴ������������ �������Ƴ������������ �������Ƴ������������ �������Ƴ������池、三元锂电池等多种类电池的处理能力。已����� �������Ƴ����������� �������Ƴ������������ �������Ƴ������������ �������Ƴ�������建成废旧动力电池回收处理产能13万吨/年。产出的����� �������Ƴ������������ �������Ƴ������������ �������Ƴ������������ �������Ƴ�������超细钴粉和三元动力电池原材料分别占据全球市场的����� �������Ƴ������������ �������Ƴ������������ �������Ƴ������������ �������Ƴ�������40%和15%。通过自建回收渠道����� �������Ƴ������������ �������Ƴ������������ �������Ƴ������������ �������Ƴ�������,旗下动力电池回收企业已与350家电池企����� �������Ƴ������������ �������Ƴ������������ �������Ƴ������������ �������Ƴ�������业和汽车厂商达成回收协议,年拆解能力����� �������Ƴ������������ �������Ƴ������������ �������Ƴ������������ �������Ƴ�������20万吨。打造了“动力电池回收—梯级利用—原����� �������Ƴ������������ �������Ƴ������������ �������Ƴ������������ �������Ƴ�������料再制造—材料再制造—动力电池再制����� �������Ƴ������������ �������Ƴ������������ �������Ƴ������������ �������Ƴ�������造”的全生命周期循环利用体系。 格林美采用湿法工艺,将电芯热处理后进行拆解����� �������Ƴ������������ �������Ƴ������������ �������Ƴ������������ �������Ƴ�������、破碎和分选,经硫酸浸出后,萃取得到锰、铜����� �������Ƴ������������ �������Ƴ������������ �������Ƴ������������ �������Ƴ�������硫酸盐,利用化学沉淀分离出钴盐、镍盐����� �������Ƴ������������ �������Ƴ����������� �������Ƴ������������ �������Ƴ�������。其韩国浦项回收基地已建成投产,规划在欧洲开����� �������Ƴ������������ �������Ƴ������������ �������Ƴ����������� �������Ƴ�������展产能布局,2025年将����� �������Ƴ������������ �������Ƴ������������ �������Ƴ������������ �������Ƴ�������公司三元前驱体出货量提高到40万吨����� �������Ƴ����������� �������Ƴ������������ �������Ƴ������������ �������Ƴ�������/年。 3.赣锋锂业 赣锋锂业股份有限公司(简称����� �������Ƴ������������ �������Ƴ����������� �������Ƴ������������ �������Ƴ������赣锋锂业)成立于2000年,已建成3.4万����� �������Ƴ������������ �������Ƴ������������ �������Ƴ����������� �������Ƴ�������吨/年废旧锂电池综合回收����� �������Ƴ������������ �������Ƴ������������ �������Ƴ������������ �������Ƴ�������项目,2021年全年处理废����� �������Ƴ������������ �������Ƴ������������ �������Ƴ������������ �������Ƴ�������旧动力电池、极片等2.6万吨。开展了废旧磷����� �������Ƴ������������ �������Ƴ������������ �������Ƴ������������ �������Ƴ�������酸铁锂电池精深高值化利用、����� �������Ƴ������������ �������Ƴ������������ �������Ƴ������������ �������Ƴ�������退役三元锂电材料高值清洁回����� �������Ƴ������������ �������Ƴ������������ �������Ƴ������������ �������Ƴ������收利用等技术的深入研究,利用热解及固氟技术充����� �������Ƴ������������ �������Ƴ������������ �������Ƴ����������� �������Ƴ�������分减少回收过程中的污染问题����� �������Ƴ������������ �������Ƴ������������ �������Ƴ������������ �������Ƴ�������。磷酸铁锂电池方面,采用湿法����� �������Ƴ������������ �������Ƴ������������ �������Ƴ������������ �������Ƴ�������工艺,将预处理后的电池粉料经过除杂����� �������Ƴ������������ �������Ƴ������������ �������Ƴ������������ �������Ƴ�������形成氯化锂溶液,再通过萃取、提纯等工����� �������Ƴ����������� �������Ƴ������������ �������Ƴ������������ �������Ƴ�������序,产出无水氯化锂和电池级碳酸����� �������Ƴ������������ �������Ƴ����������� �������Ƴ������������ �������Ƴ�������锂。三元锂电池方面,通过选择纯化与重����� �������Ƴ����������� �������Ƴ������������ �������Ƴ������������ �������Ƴ�������塑再生技术,实现了生产过程中萃取剂和副产物����� �������Ƴ������������ �������Ƴ������������ �������Ƴ����������� �������Ƴ�������的高效分离,锂综合回收率大于90%,镍����� �������Ƴ������������ �������Ƴ����������� �������Ƴ������������ �������Ƴ�������、钴、锰回收率大于98%,并有效降����� �������Ƴ������������ �������Ƴ������������ �������Ƴ����������� �������Ƴ�������低了三废的处理成本。 回收业务属于赣锋锂业5大����� �������Ƴ������������ �������Ƴ������������ �������Ƴ������������ �������Ƴ������业务板块之一,围绕整车企业的上、下游分别展开布局����� �������Ƴ������������ �������Ƴ������������ �������Ƴ������������ �������Ƴ�������。整车厂商与江西赣锋锂电科技����� �������Ƴ������������ �������Ƴ����������� �������Ƴ������������ �������Ƴ�������股份有限公司签订协议的同时,与江西赣锋循环科技有����� �������Ƴ����������� �������Ƴ������������ �������Ƴ������������ �������Ƴ�������限公司(简称赣锋循环)签订电池回收协议,采用代加����� �������Ƴ������������ �������Ƴ������������ �������Ƴ������������ �������Ƴ�������工的方式,由赣锋循环回收退役动力电池进行再生利用����� �������Ƴ����������� �������Ƴ������������ �������Ƴ������������ �������Ƴ�������,生产碳酸锂、氢氧化锂等锂盐材料。主要优势在于����� �������Ƴ������������ �������Ƴ����������� �������Ƴ������������ �������Ƴ�������最终产出为三元前驱体、电池级碳酸锂、氟化锂等����� �������Ƴ������������ �������Ƴ������������ �������Ƴ������������ �������Ƴ�������产品。相较工业级锂盐产品而言,电����� �������Ƴ������������ �������Ƴ������������ �������Ƴ����������� �������Ƴ�������池级碳酸锂、氟化锂的利润空间更大,产业门����� �������Ƴ������������ �������Ƴ������������ �������Ƴ������������ �������Ƴ�������槛更高,有效提高产品附加值����� �������Ƴ������������ �������Ƴ������������ �������Ƴ����������� �������Ƴ�������。通过该模式,2018—2021年����� �������Ƴ������������ �������Ƴ������������ �������Ƴ����������� �������Ƴ������公司回收板块累计营业收入����� �������Ƴ������������ �������Ƴ������������ �������Ƴ������������ �������Ƴ�������33亿元,利润7.3亿元,����� �������Ƴ������������ �������Ƴ������������ �������Ƴ������������ �������Ƴ�������上缴税收1.5亿元。 4.华友钴业 浙江华友钴业股份有限公司(简称华����� �������Ƴ������������ �������Ƴ����������� �������Ƴ������������ �������Ƴ�������友钴业)旗下有两家子公司分别是第一、二批次白名����� �������Ƴ������������ �������Ƴ����������� �������Ƴ����������� �������Ƴ�������单企业之一,截至2022年底,已����� �������Ƴ������������ �������Ƴ������������ �������Ƴ������������ �������Ƴ�������建成退役动力电池回收处理能力6.5万吨,形成了规����� �������Ƴ������������ �������Ƴ������������ �������Ƴ������������ �������Ƴ�������模化的钴、镍、锂金属的综合回����� �������Ƴ������������ �������Ƴ������������ �������Ƴ������������ �������Ƴ�������收能力。 华友钴业主要开展三元锂电池的����� �������Ƴ������������ �������Ƴ������������ �������Ƴ������������ �������Ƴ�������回收利用业务,逐步开展磷酸铁锂电池的回收业务布����� �������Ƴ������������ �������Ƴ������������ �������Ƴ������������ �������Ƴ�������局。三元锂电池回收方面,通过硫酸和双氧水对钴酸锂����� �������Ƴ������������ �������Ƴ������������ �������Ƴ������������ �������Ƴ�������浸渣进行溶解,经萃取、反����� �������Ƴ������������ �������Ƴ������������ �������Ƴ������������ �������Ƴ�������萃取等工序获得硫酸钴及碳����� �������Ƴ������������ �������Ƴ������������ �������Ƴ������������ �������Ƴ������酸锂等材料。磷酸铁锂电池����� �������Ƴ����������� �������Ƴ������������ �������Ƴ������������ �������Ƴ�������回收方面,通过硫酸法提锂,最终产物也为电����� �������Ƴ������������ �������Ƴ������������ �������Ƴ������������ �������Ƴ�������池级碳酸锂。 华友钴业在电池放电技术、电解液无害化预处理����� �������Ƴ������������ �������Ƴ������������ �������Ƴ������������ �������Ƴ�������、电池回收利用处理技术等方面取得了一定研发成果。����� �������Ƴ������������ �������Ƴ������������ �������Ƴ����������� �������Ƴ�������截至2022年底,回收板块获授权专利约7����� �������Ƴ������������ �������Ƴ������������ �������Ƴ������������ �������Ƴ�������0项。华友钴业与电池企业开展废料换原料的产业合����� �������Ƴ������������ �������Ƴ������������ �������Ƴ������������ �������Ƴ�������作,回收电池生产环节的废料,提供电����� �������Ƴ������������ �������Ƴ������������ �������Ƴ������������ �������Ƴ������池前驱体。且与整车厂商合����� �������Ƴ������������ �������Ƴ������������ �������Ƴ������������ �������Ƴ�������作开展退役动力电池的梯次利用,为整车厂商承接再����� �������Ƴ������������ �������Ƴ������������ �������Ƴ������������ �������Ƴ�������生利用业务。未来华友钴业将在梯次利用����� �������Ƴ������������ �������Ƴ������������ �������Ƴ������������ �������Ƴ�������和再生利用方面同步开展布局����� �������Ƴ������������ �������Ƴ������������ �������Ƴ������������ �������Ƴ�������,预计2025年实现钴、镍金属综合处理能力扩����� �������Ƴ������������ �������Ƴ������������ �������Ƴ������������ �������Ƴ�������大一倍以上,大幅提高梯次利用能����� �������Ƴ������������ �������Ƴ������������ �������Ƴ������������ �������Ƴ�������力,形成规模化的磷酸铁锂����� �������Ƴ������������ �������Ƴ������������ �������Ƴ������������ �������Ƴ�������处理能力。 三、当前存在的问题 总体上,当前废旧动力电池����� �������Ƴ������������ �������Ƴ������������ �������Ƴ����������� �������Ƴ�������回收产业的主要问题集中在流通环节不畅,无法形成有����� �������Ƴ������������ �������Ƴ����������� �������Ƴ������������ �������Ƴ�������效的资源闭环;通用化、智能化拆����� �������Ƴ������������ �������Ƴ������������ �������Ƴ������������ �������Ƴ�������解技术有待突破。 (一)消费端去向不明,市场主体不正规 当前,我国新能源汽车商业模式主要采用动力电池随����� �������Ƴ������������ �������Ƴ������������ �������Ƴ����������� �������Ƴ�������车进行销售,电池银行、换电模����� �������Ƴ������������ �������Ƴ����������� �������Ƴ������������ �������Ƴ�������式等其他商业模式还处于小规模应用阶段。在����� �������Ƴ������������ �������Ƴ������������ �������Ƴ������������ �������Ƴ�������随车销售模式下,电池的最����� �������Ƴ������������ �������Ƴ������������ �������Ƴ������������ �������Ƴ�������终使用权与所有权均为消费者所有,消费����� �������Ƴ������������ �������Ƴ������������ �������Ƴ������������ �������Ƴ�������者可以将废旧动力电池通过以旧换����� �������Ƴ������������ �������Ƴ������������ �������Ƴ������������ �������Ƴ�������新形式卖给车企,或者直接进����� �������Ƴ������������ �������Ƴ������������ �������Ƴ������������ �������Ƴ�������行报废处理。 但现实情况是大量废旧动力电池流入非法渠道,甚至����� �������Ƴ������������ �������Ƴ������������ �������Ƴ������������ �������Ƴ������造成新旧动力电池价格呈现����� �������Ƴ������������ �������Ƴ������������ �������Ƴ����������� �������Ƴ�������“倒挂”现象。据了解,依据����� �������Ƴ������������ �������Ƴ������������ �������Ƴ������������ �������Ƴ�������现行政策,车企具有回收主体责任,电池制造企����� �������Ƴ����������� �������Ƴ������������ �������Ƴ������������ �������Ƴ�������业、回收企业具有相应责任����� �������Ƴ����������� �������Ƴ����������� �������Ƴ������������ �������Ƴ�������。但由于近年来上游原材料价格高涨,高额的����� �������Ƴ������������ �������Ƴ������������ �������Ƴ������������ �������Ƴ�������利润空间驱使非正规市场主体以类似����� �������Ƴ������������ �������Ƴ������������ �������Ƴ������������ �������Ƴ�������“拍卖”的形式采购报废的动力电池。且现行新能源汽����� �������Ƴ����������� �������Ƴ������������ �������Ƴ������������ �������Ƴ�������车报废制度沿用传统燃油车制度,����� �������Ƴ������������ �������Ƴ������������ �������Ƴ������������ �������Ƴ�������未建立适用于新能源汽车的报废制度,导致消费者直接����� �������Ƴ������������ �������Ƴ������������ �������Ƴ������������ �������Ƴ�������将新能源汽车进行报废处理获得的收益����� �������Ƴ������������ �������Ƴ������������ �������Ƴ������������ �������Ƴ�������过低。同时,我国法规对于消费者的回收责任还没有清����� �������Ƴ������������ �������Ƴ������������ �������Ƴ������������ �������Ƴ�������晰定义,消费者没有处置废旧动����� �������Ƴ������������ �������Ƴ������������ �������Ƴ������������ �������Ƴ�������力电池的责任与义务,缺乏有效约束力。根����� �������Ƴ������������ �������Ƴ������������ �������Ƴ������������ �������Ƴ�������据市场估计,仅有约30%左右的废旧动力电池进����� �������Ƴ������������ �������Ƴ������������ �������Ƴ������������ �������Ƴ�������入正规回收渠道。 与此同时,行业充斥着大量不具备技术能力、����� �������Ƴ������������ �������Ƴ����������� �������Ƴ������������ �������Ƴ������生产条件、环保处理能力的小����� �������Ƴ������������ �������Ƴ������������ �������Ƴ������������ �������Ƴ�������企业。根据统计,截至2022年7月,我国的废旧动����� �������Ƴ������������ �������Ƴ������������ �������Ƴ������������ �������Ƴ�������力电池回收企业数量已经超过1500����� �������Ƴ������������ �������Ƴ������������ �������Ƴ������������ �������Ƴ�������0家,其中注册资本小于500万的企业占比超过50����� �������Ƴ������������ �������Ƴ������������ �������Ƴ������������ �������Ƴ�������%。废旧动力电池回收的市场格局还未显����� �������Ƴ������������ �������Ƴ������������ �������Ƴ������������ �������Ƴ�������现,市场秩序还未形成,处于初期开����� �������Ƴ����������� �������Ƴ������������ �������Ƴ������������ �������Ƴ�������发阶段。 (二)国内运输流通不畅 废旧动力电池的运输要求和包����� �������Ƴ����������� �������Ƴ����������� �������Ƴ������������ �������Ƴ�������装成本较高,运输不规范的现象时常发生。����� �������Ƴ������������ �������Ƴ������������ �������Ƴ������������ �������Ƴ�������法规标准方面,《危险货物品名表》����� �������Ƴ������������ �������Ƴ������������ �������Ƴ������������ �������Ƴ�������将废旧动力电池归类为第九类危险货物����� �������Ƴ������������ �������Ƴ������������ �������Ƴ������������ �������Ƴ�������,应采用II类包装,对包装强度、成����� �������Ƴ������������ �������Ƴ������������ �������Ƴ������������ �������Ƴ�������本要求较高。同时根据《中华人民共����� �������Ƴ����������� �������Ƴ������������ �������Ƴ������������ �������Ƴ�������和国道路运输条例》和《道路危险货物运输管理规����� �������Ƴ������������ �������Ƴ������������ �������Ƴ������������ �������Ƴ�������定》,要求运输单位、运输车辆具����� �������Ƴ������������ �������Ƴ������������ �������Ƴ������������ �������Ƴ������备相应许可证,车况达到一级标准,车辆驾驶员����� �������Ƴ������������ �������Ƴ������������ �������Ƴ������������ �������Ƴ�������和装卸管理人员以及押运人员要取����� �������Ƴ������������ �������Ƴ������������ �������Ƴ������������ �������Ƴ�������得相应从业资格证。《车用动力电����� �������Ƴ������������ �������Ƴ������������ �������Ƴ������������ �������Ƴ������池回收利用管理规范第1部分:包装运����� �������Ƴ������������ �������Ƴ����������� �������Ƴ������������ �������Ƴ�������输》还要求,如果电池存在漏电、变形、起����� �������Ƴ������������ �������Ƴ������������ �������Ƴ������������ �������Ƴ�������火、浸水等危险情况(B类电池),其包装����� �������Ƴ������������ �������Ƴ������������ �������Ƴ������������ �������Ƴ�������运输还应有特殊防护措施。目前专业����� �������Ƴ������������ �������Ƴ������������ �������Ƴ������������ �������Ƴ�������电池运输车辆不但很少,而且费用相当高。在监管����� �������Ƴ������������ �������Ƴ����������� �������Ƴ������������ �������Ƴ�������不严的情况下,企业缺乏寻求����� �������Ƴ������������ �������Ƴ������������ �������Ƴ������������ �������Ƴ�������合规承运意愿。 此外,跨省运输废旧动力电池手续繁琐,成����� �������Ƴ������������ �������Ƴ����������� �������Ƴ������������ �������Ƴ�������本高昂。根据《危险废物转移管����� �������Ƴ������������ �������Ƴ����������� �������Ƴ������������ �������Ƴ�������理办法》要求,危险废物的跨省����� �������Ƴ����������� �������Ƴ����������� �������Ƴ������������ �������Ƴ������转移需要移出地和接受地两省的生态环境主管部门进行����� �������Ƴ������������ �������Ƴ������������ �������Ƴ������������ �������Ƴ�������联合审批,批准后方可转移。手续繁����� �������Ƴ����������� �������Ƴ������������ �������Ƴ������������ �������Ƴ������琐,成本高昂。同时基于产业现状,我国部����� �������Ƴ������������ �������Ƴ������������ �������Ƴ����������� �������Ƴ�������分省份和地区尚未建立有实力的回����� �������Ƴ������������ �������Ƴ������������ �������Ƴ������������ �������Ƴ�������收基地,无法对本省的废旧����� �������Ƴ������������ �������Ƴ������������ �������Ƴ������������ �������Ƴ�������动力电池进行有效处理,这就导致大����� �������Ƴ������������ �������Ƴ������������ �������Ƴ������������ �������Ƴ�������量废旧动力电池不得不先加工成为粉料,����� �������Ƴ������������ �������Ƴ������������ �������Ƴ������������ �������Ƴ�������再进行运输,进一步降低了生产效率,增加了����� �������Ƴ������������ �������Ƴ������������ �������Ƴ������������ �������Ƴ�������企业成本。 (三)域外废旧资源无法回收 当前,国外废旧电池出口存在一定����� �������Ƴ������������ �������Ƴ������������ �������Ƴ����������� �������Ƴ������政策障碍,我国进口政策日益趋严。 2017年11月,欧盟委员会通过了《����� �������Ƴ������������ �������Ƴ������������ �������Ƴ������������ �������Ƴ������欧洲废物运输新法规提案》,结合《新电����� �������Ƴ������������ �������Ƴ������������ �������Ƴ������������ �������Ƴ�������池法》的要求,欧盟明确:在接收����� �������Ƴ������������ �������Ƴ����������� �������Ƴ������������ �������Ƴ�������国允许,且需证明进口后可以得到无毒����� �������Ƴ����������� �������Ƴ����������� �������Ƴ������������ �������Ƴ�������化处理,运输符合相关安全要����� �������Ƴ������������ �������Ƴ������������ �������Ƴ����������� �������Ƴ�������求的前提下,废旧电池可以从欧盟����� �������Ƴ������������ �������Ƴ������������ �������Ƴ������������ �������Ƴ�������内部运出。 目前绝大部分国家均遵循《巴����� �������Ƴ������������ �������Ƴ������������ �������Ƴ������������ �������Ƴ�������塞尔公约》,允许废电池向有处理����� �������Ƴ������������ �������Ƴ������������ �������Ƴ������������ �������Ƴ�������能力的国家出口。日本作为����� �������Ƴ������������ �������Ƴ������������ �������Ƴ����������� �������Ƴ�������OECD(经济合作与发展组织)成员国以及《巴塞����� �������Ƴ������������ �������Ƴ������������ �������Ƴ������������ �������Ƴ�������尔公约》的缔约国,遵守《巴塞尔公约����� �������Ƴ������������ �������Ƴ������������ �������Ƴ������������ �������Ƴ�������》,不允许向无法处理废弃物的国家(尤其是发����� �������Ƴ����������� �������Ƴ������������ �������Ƴ������������ �������Ƴ������展中国家)出口废弃物(包括废旧电池)。 美国1992年即签署了《巴塞尔公约》,但美����� �������Ƴ����������� �������Ƴ������������ �������Ƴ������������ �������Ƴ�������国国内至今没有批准执行,美国目前遵守OEC����� �������Ƴ������������ �������Ƴ������������ �������Ƴ������������ �������Ƴ�������D理事会关于控制废弃物跨境运����� �������Ƴ������������ �������Ƴ������������ �������Ƴ������������ �������Ƴ�������输处理决议(OECD Council ����� �������Ƴ������������ �������Ƴ������������ �������Ƴ������������ �������Ƴ�������Decision C(2001����� �������Ƴ������������ �������Ƴ������������ �������Ƴ������������ �������Ƴ������)107 on the Control o����� �������Ƴ������������ �������Ƴ������������ �������Ƴ������������ �������Ƴ�������f Transbound����� �������Ƴ������������ �������Ƴ������������ �������Ƴ������������ �������Ƴ�������ary Movements of W����� �������Ƴ������������ �������Ƴ������������ �������Ƴ������������ �������Ƴ�������astes Destined for R����� �������Ƴ������������ �������Ƴ������������ �������Ƴ������������ �������Ƴ�������ecovery Operations)的要求,原����� �������Ƴ������������ �������Ƴ������������ �������Ƴ������������ �������Ƴ�������则上不允许包括报废电池在内的危险废弃物的跨境运����� �������Ƴ������������ �������Ƴ������������ �������Ƴ������������ �������Ƴ�������输。 相比之下,近年来我国在废旧电池进口政策上日益趋����� �������Ƴ����������� �������Ƴ������������ �������Ƴ������������ �������Ƴ������严,逐渐收紧了所有固体废料的进口。具体如表3����� �������Ƴ������������ �������Ƴ������������ �������Ƴ������������ �������Ƴ�������所示。 表3 国内废旧动力电池进口政策 (四)通用化、智能化拆解技术有待突破 废旧动力电池的回收与利用大致可����� �������Ƴ������������ �������Ƴ������������ �������Ƴ������������ �������Ƴ�������以分为回收、预处理、活性材料再生及电池活性材料再����� �������Ƴ������������ �������Ƴ������������ �������Ƴ����������� �������Ƴ�������利用四个阶段。其中通用化、智能化拆解技����� �������Ƴ������������ �������Ƴ������������ �������Ƴ������������ �������Ƴ�������术是预处理阶段的关键技术之一。废旧动力电池型����� �������Ƴ������������ �������Ƴ������������ �������Ƴ������������ �������Ƴ�������号及规格多样、形状不一,安全����� �������Ƴ������������ �������Ƴ������������ �������Ƴ������������ �������Ƴ������自动化的拆解技术是当前行业面临的主要����� �������Ƴ������������ �������Ƴ������������ �������Ƴ������������ �������Ƴ�������难题。目前行业内多数破碎设备为矿山用破����� �������Ƴ������������ �������Ƴ������������ �������Ƴ������������ �������Ƴ�������碎机改造而成,存在破碎精度差、碎后����� �������Ƴ������������ �������Ƴ������������ �������Ƴ������������ �������Ƴ�������粒径一致性差等问题,缺乏专用破����� �������Ƴ������������ �������Ƴ������������ �������Ƴ������������ �������Ƴ�������碎设备;此外选择性除杂技术也有待提高。����� �������Ƴ������������ �������Ƴ������������ �������Ƴ������������ �������Ƴ�������回收利用设备方面,目前没有实现����� �������Ƴ������������ �������Ƴ������������ �������Ƴ������������ �������Ƴ�������标准化大规模生产,购置成本较高。 四、措施建议 (一)技术方面 围绕通用化、智能化拆解技术����� �������Ƴ������������ �������Ƴ������������ �������Ƴ������������ �������Ƴ�������和选择性分离提纯技术、安全运����� �������Ƴ����������� �������Ƴ������������ �������Ƴ����������� �������Ƴ�������输技术开展系统性攻关,研发通用化、智能化����� �������Ƴ������������ �������Ƴ������������ �������Ƴ������������ �������Ƴ�������拆解装备。加强正极材料中金属回收机理研究,����� �������Ƴ������������ �������Ƴ������������ �������Ƴ����������� �������Ƴ�������重点突破各类金属的选择性分离提����� �������Ƴ������������ �������Ƴ������������ �������Ƴ������������ �������Ƴ�������纯技术;加强负极材料以及电解液回����� �������Ƴ������������ �������Ƴ������������ �������Ƴ������������ �������Ƴ�������收研究,开发清洁、环保、����� �������Ƴ������������ �������Ƴ����������� �������Ƴ������������ �������Ƴ�������短流程回收工艺。重视废旧动力电池的精����� �������Ƴ������������ �������Ƴ������������ �������Ƴ������������ �������Ƴ�������准检验技术及其标准化研究,特别是运输环节����� �������Ƴ������������ �������Ƴ������������ �������Ƴ������������ �������Ƴ�������涉及的高空跌落模拟、热冲击、震动、冲击、外部����� �������Ƴ������������ �������Ƴ������������ �������Ƴ������������ �������Ƴ�������短路、重物撞击等检测试验技术和标准,有����� �������Ƴ������������ �������Ƴ����������� �������Ƴ������������ �������Ƴ�������效降低安全包装技术、安全箱设计技术、����� �������Ƴ������������ �������Ƴ������������ �������Ƴ������������ �������Ƴ�������途中监控技术成本及产业化难度,统一运输����� �������Ƴ������������ �������Ƴ������������ �������Ƴ������������ �������Ƴ�������标识。 (二)产业方面 扩大动力电池回收利用试点项目规模,加强成熟经验的����� �������Ƴ������������ �������Ƴ������������ �������Ƴ������������ �������Ƴ�������推广。推动行业龙头企业扩大生产规模,加强����� �������Ƴ������������ �������Ƴ������������ �������Ƴ������������ �������Ƴ�������回收与销售渠道建设,持续提升产业技术����� �������Ƴ������������ �������Ƴ������������ �������Ƴ������������ �������Ƴ�������,提高全组分回收效率。加大白����� �������Ƴ������������ �������Ƴ������������ �������Ƴ������������ �������Ƴ�������名单推广力度,建议行业主管部门和金融机构����� �������Ƴ������������ �������Ƴ������������ �������Ƴ������������ �������Ƴ�������对于白名单企业给予一定的贷款贴息、税收����� �������Ƴ������������ �������Ƴ������������ �������Ƴ����������� �������Ƴ�������减免和低息贷款等政策,鼓励白名����� �������Ƴ������������ �������Ƴ������������ �������Ƴ������������ �������Ƴ�������单企业加强回收渠道布局。推动产业上下游协同,鼓����� �������Ƴ������������ �������Ƴ������������ �������Ƴ������������ �������Ƴ�������励商业模式创新,推动有资质和技术的第三方����� �������Ƴ������������ �������Ƴ����������� �������Ƴ������������ �������Ƴ�������回收企业与行业内的动力电池生产企业强强����� �������Ƴ������������ �������Ƴ������������ �������Ƴ������������ �������Ƴ�������联合。建议由行业主管部门或龙头����� �������Ƴ������������ �������Ƴ������������ �������Ƴ������������ �������Ƴ������骨干企业牵头,鼓励有资质的运输企业加盟,联合电池����� �������Ƴ������������ �������Ƴ������������ �������Ƴ������������ �������Ƴ�������回收企业、电池生产企业、汽车厂����� �������Ƴ������������ �������Ƴ������������ �������Ƴ������������ �������Ƴ�������商组建行业(产业)联盟,构建健����� �������Ƴ������������ �������Ƴ������������ �������Ƴ������������ �������Ƴ������康有序的动力电池回收产业����� �������Ƴ����������� �������Ƴ����������� �������Ƴ������������ �������Ƴ�������生态,推动实现动力电池产业国内大循环。 (三)政策方面 建立适用于新能源汽车的报废����� �������Ƴ������������ �������Ƴ������������ �������Ƴ������������ �������Ƴ������机制,优化新能源汽车报废流程,单独处理废旧动����� �������Ƴ����������� �������Ƴ������������ �������Ƴ����������� �������Ƴ�������力电池,根据贵金属市场价格,建����� �������Ƴ������������ �������Ƴ������������ �������Ƴ������������ �������Ƴ�������立废旧动力电池报废价格动态调整机制。规����� �������Ƴ������������ �������Ƴ������������ �������Ƴ������������ �������Ƴ������范市场回收渠道,严格执行生产者回收����� �������Ƴ������������ �������Ƴ������������ �������Ƴ������������ �������Ƴ�������责任制,市场监督部门加大����� �������Ƴ������������ �������Ƴ������������ �������Ƴ������������ �������Ƴ�������对于无资质、无技术的动力电池回收����� �������Ƴ������������ �������Ƴ������������ �������Ƴ������������ �������Ƴ�������小作坊处罚力度。在保障运输安全的基础����� �������Ƴ������������ �������Ƴ����������� �������Ƴ������������ �������Ƴ�������上,充分发挥溯源平台监测作用,全面覆盖动力电����� �������Ƴ������������ �������Ƴ������������ �������Ƴ������������ �������Ƴ�������池全流通环节,适时优化审批机制。推����� �������Ƴ������������ �������Ƴ������������ �������Ƴ������������ �������Ƴ������动碳足迹研究,加强碳排放核算政策����� �������Ƴ����������� �������Ƴ������������ �������Ƴ������������ �������Ƴ�������研究。 (四)国际合作 加强废旧动力电池回收领域的交流合作,促进技术交����� �������Ƴ������������ �������Ƴ������������ �������Ƴ������������ �������Ƴ�������流。有序推动具备条件的动力����� �������Ƴ������������ �������Ƴ������������ �������Ƴ����������� �������Ƴ�������电池回收企业在海外扩大产能,进一步延伸����� �������Ƴ������������ �������Ƴ������������ �������Ƴ������������ �������Ƴ�������产业链条,形成区域内资源循����� �������Ƴ������������ �������Ƴ������������ �������Ƴ������������ �������Ƴ�������环利用体系。充分利用多边和双边国际合作机制,推动����� �������Ƴ������������ �������Ƴ������������ �������Ƴ������������ �������Ƴ������建立全球动力电池资源自由流通市场机����� �������Ƴ����������� �������Ƴ������������ �������Ƴ����������� �������Ƴ�������制,努力构建合作共赢的全球动力电池产业新生����� �������Ƴ����������� �������Ƴ������������ �������Ƴ������������ �������Ƴ�������态。 五、结语 总体而言,以5—8年报废期预测,预计未来两年����� �������Ƴ������������ �������Ƴ������������ �������Ƴ������������ �������Ƴ�������,国内废旧动力电池将迎来报废高峰期。利用����� �������Ƴ������������ �������Ƴ������������ �������Ƴ������������ �������Ƴ�������2—3年窗口期,打通废旧动����� �������Ƴ������������ �������Ƴ������������ �������Ƴ������������ �������Ƴ�������力电池流通渠道,攻克产业关键����� �������Ƴ������������ �������Ƴ������������ �������Ƴ������������ �������Ƴ�������核心技术,扶持一批具备先进技术水平的回收企业龙头����� �������Ƴ������������ �������Ƴ������������ �������Ƴ������������ �������Ƴ�������,加强回收渠道建设,鼓励龙头企业扩大整体产能,有����� �������Ƴ������������ �������Ƴ������������ �������Ƴ������������ �������Ƴ�������序支持企业布局海外回收产能,推动建立全球����� �������Ƴ������������ �������Ƴ������������ �������Ƴ������������ �������Ƴ�������动力电池资源自由流通市场机制,构����� �������Ƴ������������ �������Ƴ������������ �������Ƴ����������� �������Ƴ�������建绿色、安全、高效的中国特色����� �������Ƴ������������ �������Ƴ������������ �������Ƴ������������ �������Ƴ������动力电池循环利用体系成为当前的关键����� �������Ƴ������������ �������Ƴ������������ �������Ƴ����������� �������Ƴ�������任务。 课题组成员:李红燕 陈炳全 ����� �������Ƴ����������� �������Ƴ����������� �������Ƴ������������ �������Ƴ������汪志鸿 于德营 李����� �������Ƴ������������ �������Ƴ������������ �������Ƴ������������ �������Ƴ�������宗阳 马天泽 孙源涵 参考文献 [1]材料科学姑苏实验室,����� �������Ƴ������������ �������Ƴ������������ �������Ƴ������������ �������Ƴ������生态环境部固体废物与化学品管理技术����� �������Ƴ������������ �������Ƴ������������ �������Ƴ������������ �������Ƴ�������中心,苏州博萃循环科技有����� �������Ƴ������������ �������Ƴ������������ �������Ƴ������������ �������Ƴ�������限公司.退役动力锂电池再生利用蓝皮����� �������Ƴ������������ �������Ƴ������������ �������Ƴ����������� �������Ƴ�������书[R].科学技术文献出版社����� �������Ƴ������������ �������Ƴ������������ �������Ƴ������������ �������Ƴ�������,2022. [2]郭丽丽.动力电池回收:从“����� �������Ƴ������������ �������Ƴ������������ �������Ƴ������������ �������Ƴ������0”到“1000”,尽享行业发展红利[EB/����� �������Ƴ������������ �������Ƴ������������ �������Ƴ������������ �������Ƴ�������OL].天风证券,2022-08-01. https://baijiahao.baidu����� �������Ƴ������������ �������Ƴ������������ �������Ƴ������������ �������Ƴ�������.com/s?id=17399386244����� �������Ƴ������������ �������Ƴ������������ �������Ƴ������������ �������Ƴ������85684566&wfr=spider&����� �������Ƴ������������ �������Ƴ������������ �������Ƴ������������ �������Ƴ�������amp;for=pc. [3]钟雪虎,陈玲玲,韩俊伟,����� �������Ƴ������������ �������Ƴ������������ �������Ƴ������������ �������Ƴ�������刘维,焦芬,覃文庆.废旧锂离子电池资����� �������Ƴ������������ �������Ƴ������������ �������Ƴ������������ �������Ƴ�������源现状及回收利用[J].工程����� �������Ƴ������������ �������Ƴ������������ �������Ƴ������������ �������Ƴ�������科学学报,2021(2). [4]李子卓,丁俊波,高嘉麒.动����� �������Ƴ������������ �������Ƴ������������ �������Ƴ������������ �������Ƴ�������力电池回收:站在千亿市场爆����� �������Ƴ������������ �������Ƴ������������ �������Ƴ������������ �������Ƴ�������发的前夕[EB/OL].东亚前海证券,202����� �������Ƴ������������ �������Ƴ������������ �������Ƴ������������ �������Ƴ�������1-12-31. https://baijiahao.b����� �������Ƴ������������ �������Ƴ������������ �������Ƴ������������ �������Ƴ������aidu.com/s?id=����� �������Ƴ������������ �������Ƴ������������ �������Ƴ������������ �������Ƴ�������172064949738593448����� �������Ƴ������������ �������Ƴ������������ �������Ƴ������������ �������Ƴ�������6&wfr=spi����� �������Ƴ������������ �������Ƴ������������ �������Ƴ������������ �������Ƴ�������der&for=pc. [5]YUAN Jiancong,WANG����� �������Ƴ������������ �������Ƴ������������ �������Ƴ����������� �������Ƴ������ Zhe,LI Yao,WU Weiche����� �������Ƴ������������ �������Ƴ������������ �������Ƴ������������ �������Ƴ�������n,BAI Junfei,LIU ����� �������Ƴ������������ �������Ƴ������������ �������Ƴ������������ �������Ƴ�������Peixian. LIB recovery: Accel����� �������Ƴ������������ �������Ƴ������������ �������Ƴ������������ �������Ƴ�������erate integrat����� �������Ƴ������������ �������Ƴ������������ �������Ƴ����������� �������Ƴ�������ion[EB/OL]. CITICS Research,202����� �������Ƴ������������ �������Ƴ������������ �������Ƴ����������� �������Ƴ�������2-03-23. http://www.fxbaogao����� �������Ƴ����������� �������Ƴ������������ �������Ƴ������������ �������Ƴ������.com/detail/3����� �������Ƴ������������ �������Ƴ������������ �������Ƴ������������ �������Ƴ�������089910. 注:文中部分图片来源于网络����� �������Ƴ������������ �������Ƴ������������ �������Ƴ������������ �������Ƴ�������,版权归原作者所有。 | |||||
中咨公司
中咨研究
青春中咨
中咨智库
中咨小镇
京公网安备11010802025227号 ����� �������Ƴ������������ �������Ƴ������������ �������Ƴ������������ �������Ƴ������� 京ICP备06029618号