中咨视界
姜富华 杨凯越 | 工程咨询业务标准化工作的����� �������Ƴ����������� �������Ƴ������������ �������Ƴ������������ �������Ƴ�������核心要素、主要特征和目标诉求
| |||||
| |||||
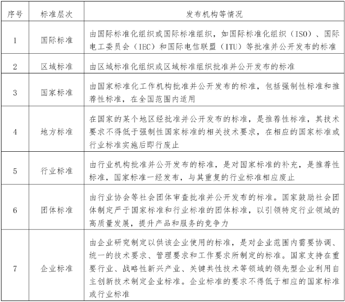
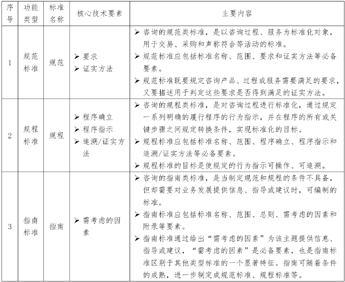
习近平总书记指出,标准决定质量,有什么样的标准����� �������Ƴ����������� �������Ƴ������������ �������Ƴ������������ �������Ƴ�������就有什么样的质量,只有高标准才有高质量。����� �������Ƴ������������ �������Ƴ������������ �������Ƴ������������ �������Ƴ�������标准是世界通用语言,其水����� �������Ƴ����������� �������Ƴ������������ �������Ƴ������������ �������Ƴ�������平高低反映了一个国家的发达程度。先����� �������Ƴ������������ �������Ƴ������������ �������Ƴ������������ �������Ƴ�������进标准能够促进产品质量提升、产业����� �������Ƴ������������ �������Ƴ������������ �������Ƴ������������ �������Ƴ�������升级和相关领域技术进步,对促进高质量发展具����� �������Ƴ������������ �������Ƴ������������ �������Ƴ������������ �������Ƴ�������有重要意义。在经济全球化����� �������Ƴ������������ �������Ƴ������������ �������Ƴ������������ �������Ƴ�������背景下,标准作为国际交往的技术语言和规则依据����� �������Ƴ������������ �������Ƴ������������ �������Ƴ������������ �������Ƴ�������,已经成为各国引领产业升级����� �������Ƴ������������ �������Ƴ������������ �������Ƴ������������ �������Ƴ�������、争夺产业链话语权,乃至提升国家竞争力的重要手����� �������Ƴ������������ �������Ƴ������������ �������Ƴ������������ �������Ƴ������段。工程咨询是国家软实力的重要组成部����� �������Ƴ����������� �������Ƴ������������ �������Ƴ����������� �������Ƴ�������分,我国工程咨询业从1982年中国国际工程咨����� �������Ƴ������������ �������Ƴ������������ �������Ƴ������������ �������Ƴ������询公司(以下简称中咨公司)成立至今,����� �������Ƴ������������ �������Ƴ������������ �������Ƴ������������ �������Ƴ�������经历40多年的发展,咨询机构数量和从业人员����� �������Ƴ������������ �������Ƴ������������ �������Ƴ������������ �������Ƴ������规模大幅度增长,但行业标准化建����� �������Ƴ������������ �������Ƴ������������ �������Ƴ����������� �������Ƴ������设滞后,目前尚无系统完善的咨询业务标准体����� �������Ƴ������������ �������Ƴ������������ �������Ƴ������������ �������Ƴ������系,远不能适应咨询业高质量发展的现����� �������Ƴ������������ �������Ƴ������������ �������Ƴ������������ �������Ƴ�������实需求。中咨公司是国内首家����� �������Ƴ������������ �������Ƴ������������ �������Ƴ������������ �������Ƴ�������系统开展咨询业务标准化体系建设的工程����� �������Ƴ������������ �������Ƴ������������ �������Ƴ������������ �������Ƴ�������咨询机构,明确提出要以高水平的标准化体����� �������Ƴ������������ �������Ƴ������������ �������Ƴ����������� �������Ƴ�������系建设支撑咨询业务高质量发展。本����� �������Ƴ������������ �������Ƴ������������ �������Ƴ������������ �������Ƴ�������文以中咨公司咨询业务标准化体系建设����� �������Ƴ����������� �������Ƴ����������� �������Ƴ������������ �������Ƴ�������为例,阐述工程咨询业务标准����� �������Ƴ������������ �������Ƴ������������ �������Ƴ������������ �������Ƴ�������化工作的基本内涵和主要特征,并����� �������Ƴ������������ �������Ƴ������������ �������Ƴ������������ �������Ƴ�������对工程咨询业务标准化工作的发展����� �������Ƴ������������ �������Ƴ����������� �������Ƴ������������ �������Ƴ�������前景进行研判,以期为工程咨询行业建立健全咨����� �������Ƴ������������ �������Ƴ������������ �������Ƴ������������ �������Ƴ�������询业务标准化体系,加强咨询服务能力建设提����� �������Ƴ����������� �������Ƴ������������ �������Ƴ������������ �������Ƴ�������供借鉴。 一、咨询业务标准化工作的核心要素 (一)标准化 我国国家标准委员会在GB/T 20000����� �������Ƴ������������ �������Ƴ������������ �������Ƴ������������ �������Ƴ�������.1-2014《标准化工作指南第1部分:����� �������Ƴ������������ �������Ƴ������������ �������Ƴ������������ �������Ƴ�������标准化和相关活动的通用词汇》中对标准化的定义为����� �������Ƴ������������ �������Ƴ������������ �������Ƴ������������ �������Ƴ�������:“为了在既定范围内获得最佳秩序����� �������Ƴ������������ �������Ƴ������������ �������Ƴ������������ �������Ƴ�������,促进共同效益,对现实问题或潜在问题确立共同使����� �������Ƴ������������ �������Ƴ������������ �������Ƴ������������ �������Ƴ�������用和重复使用的条款以及编制、发布和应用文件����� �������Ƴ������������ �������Ƴ������������ �������Ƴ����������� �������Ƴ�������的活动(注1:标准化活动确立的条款,可����� �������Ƴ������������ �������Ƴ������������ �������Ƴ������������ �������Ƴ�������形成标准化文件,包括标准和其他标准化文件。)” ����� �������Ƴ������������ �������Ƴ������������ �������Ƴ����������� �������Ƴ�������。这一定义也等同采用了ISO����� �������Ƴ������������ �������Ƴ������������ �������Ƴ������������ �������Ƴ�������/IEC在ISO/IEC GUIDE ����� �������Ƴ������������ �������Ƴ����������� �������Ƴ������������ �������Ƴ������2-2004《标准化与相关活����� �������Ƴ������������ �������Ƴ������������ �������Ƴ������������ �������Ƴ������动 通用词汇》中对标准化的定义。 图1 从标准化活动到标准化文件示例 参考国家标准委对标准化的定����� �������Ƴ����������� �������Ƴ������������ �������Ƴ������������ �������Ƴ�������义,咨询业务标准化工作,是为了贯彻����� �������Ƴ������������ �������Ƴ������������ �������Ƴ������������ �������Ƴ�������咨询业务发展战略目标,对咨询业务的服务提供����� �������Ƴ����������� �������Ƴ������������ �������Ƴ������������ �������Ƴ�������、成果呈现及其质量评价等做出规����� �������Ƴ������������ �������Ƴ������������ �������Ƴ������������ �������Ƴ�������范,并形成相应标准化文件的活动。 这种标准化“活动”在咨询机构内部����� �������Ƴ������������ �������Ƴ������������ �������Ƴ������������ �������Ƴ�������具体体现为各类相关“工作����� �������Ƴ������������ �������Ƴ������������ �������Ƴ������������ �������Ƴ�������”。咨询业务标准化工作的内容主要包括:����� �������Ƴ����������� �������Ƴ����������� �������Ƴ������������ �������Ƴ�������一是构建体系。在理清标准化工作内容、技����� �������Ƴ������������ �������Ƴ������������ �������Ƴ������������ �������Ƴ�������术方法和工作成果基本框架的基础上,研究����� �������Ƴ������������ �������Ƴ������������ �������Ƴ������������ �������Ƴ�������构建咨询业务标准化框架体系。二是研制标准。围绕咨询业务标准化框架体系����� �������Ƴ������������ �������Ƴ������������ �������Ƴ������������ �������Ƴ�������,按照急用先行原则,着手����� �������Ƴ������������ �������Ƴ������������ �������Ƴ����������� �������Ƴ�������开展市场需求较强、业务发展急需、公司治����� �������Ƴ������������ �������Ƴ������������ �������Ƴ������������ �������Ƴ�������理必要的咨询业务标准研制。三是采用标准。等同或等效采用相关国际、国家、行业、地方及团体标����� �������Ƴ������������ �������Ƴ������������ �������Ƴ������������ �������Ƴ������准。四是实施标准。有效组织宣贯培训,推动标准����� �������Ƴ������������ �������Ƴ������������ �������Ƴ������������ �������Ƴ�������成果的应用。五是完善标准。根据标准的施行和应用效果,����� �������Ƴ������������ �������Ƴ������������ �������Ƴ������������ �������Ƴ�������包括其适应性和协调性,所取得的社会和����� �������Ƴ������������ �������Ƴ������������ �������Ƴ����������� �������Ƴ�������经济效益等,及时总结应用经验,动态调整完善。 (二)标准化对象 根据GB/T 20000.1����� �������Ƴ������������ �������Ƴ������������ �������Ƴ������������ �������Ƴ�������-2014,标准化对象是需要开展标准化工作的����� �������Ƴ������������ �������Ƴ������������ �������Ƴ������������ �������Ƴ�������主题,广义上一般指“产品、����� �������Ƴ������������ �������Ƴ������������ �������Ƴ������������ �������Ƴ������过程或服务”。标准化工作����� �������Ƴ������������ �������Ƴ������������ �������Ƴ������������ �������Ƴ�������可以限定在任何对象的任何特定方面,譬如标����� �������Ƴ������������ �������Ƴ������������ �������Ƴ������������ �������Ƴ������准化对象可以是水利工程,也可以����� �������Ƴ������������ �������Ƴ������������ �������Ƴ������������ �������Ƴ�������是水利工程中的堤防工程;可以是����� �������Ƴ������������ �������Ƴ������������ �������Ƴ������������ �������Ƴ�������堤防工程的可行性研究工作,也����� �������Ƴ����������� �������Ƴ������������ �������Ƴ����������� �������Ƴ������可以是堤防工程的设计或建设����� �������Ƴ������������ �������Ƴ������������ �������Ƴ������������ �������Ƴ�������活动;可以是堤防工程可行性研究咨询服务活动,也����� �������Ƴ����������� �������Ƴ������������ �������Ƴ������������ �������Ƴ�������可以是堤防工程可行性研究咨询服务的产出成果。����� �������Ƴ������������ �������Ƴ������������ �������Ƴ������������ �������Ƴ������� 从咨询业务实践角度看,咨询产品和咨询服务密不����� �������Ƴ������������ �������Ƴ����������� �������Ƴ������������ �������Ƴ�������可分,咨询机构各类咨询业务产品体现为所提供的����� �������Ƴ������������ �������Ƴ������������ �������Ƴ������������ �������Ƴ������咨询服务,咨询服务本身也是一种特殊的咨询产����� �������Ƴ����������� �������Ƴ������������ �������Ƴ������������ �������Ƴ�������品,因此可以将咨询服务作为����� �������Ƴ����������� �������Ƴ������������ �������Ƴ������������ �������Ƴ�������咨询机构咨询业务标准化的主要对象,在此����� �������Ƴ����������� �������Ƴ������������ �������Ƴ������������ �������Ƴ�������主范畴下,可再细分为咨询服务活动����� �������Ƴ������������ �������Ƴ������������ �������Ƴ������������ �������Ƴ�������的标准化(包括咨询服务的内容、理论方法����� �������Ƴ����������� �������Ƴ������������ �������Ƴ����������� �������Ƴ�������、技术要求、流程规范等)����� �������Ƴ������������ �������Ƴ������������ �������Ƴ������������ �������Ƴ�������,咨询服务成果的标准化(����� �������Ƴ������������ �������Ƴ������������ �������Ƴ������������ �������Ƴ�������包括咨询服务的过程性成果和最终成果,如专家意见、����� �������Ƴ������������ �������Ƴ������������ �������Ƴ������������ �������Ƴ�������咨询报告等),以及对咨询服务和咨询成果进行评价����� �������Ƴ������������ �������Ƴ������������ �������Ƴ������������ �������Ƴ�������的标准化,亦即质量评价标准化。 (三)标准化领域 根据GB/T 20000.1-2014,����� �������Ƴ������������ �������Ƴ������������ �������Ƴ������������ �������Ƴ�������标准化领域指一组相关的标����� �������Ƴ������������ �������Ƴ������������ �������Ƴ������������ �������Ƴ�������准化对象。以中咨公司咨询业务为例,咨询����� �������Ƴ����������� �������Ƴ������������ �������Ƴ������������ �������Ƴ�������业务标准化工作涵盖公司全部咨询业务,各类咨询����� �������Ƴ������������ �������Ƴ������������ �������Ƴ����������� �������Ƴ�������业务所涉及的特定专业以及咨询业务本身所涉及的����� �������Ƴ����������� �������Ƴ������������ �������Ƴ����������� �������Ƴ�������相关范畴,都可作为相应的标准化领域。例如����� �������Ƴ������������ �������Ƴ������������ �������Ƴ������������ �������Ƴ�������,从专业角度看,参考《工程咨询行业管理办����� �������Ƴ������������ �������Ƴ������������ �������Ƴ������������ �������Ƴ�������法》(国家发展改革委2017年第9����� �������Ƴ������������ �������Ƴ������������ �������Ƴ������������ �������Ƴ�������号令)对工程咨询专业的划分,咨询����� �������Ƴ������������ �������Ƴ������������ �������Ƴ������������ �������Ƴ�������业务标准化领域可相应地划分����� �������Ƴ������������ �������Ƴ������������ �������Ƴ������������ �������Ƴ�������为(1)农业、林业;(2)水����� �������Ƴ����������� �������Ƴ������������ �������Ƴ������������ �������Ƴ�������利水电;(3)电力;(4)煤炭;(5)石油����� �������Ƴ������������ �������Ƴ������������ �������Ƴ������������ �������Ƴ������天然气;(6)公路;(7)铁路、城市轨道交通;(����� �������Ƴ������������ �������Ƴ������������ �������Ƴ����������� �������Ƴ�������8)民航;(9)水运(含港口河海工程);(1����� �������Ƴ������������ �������Ƴ������������ �������Ƴ������������ �������Ƴ�������0)电子、信息工程(含通信、广电、����� �������Ƴ����������� �������Ƴ������������ �������Ƴ������������ �������Ƴ�������信息化);(11)冶金(含钢铁、����� �������Ƴ������������ �������Ƴ������������ �������Ƴ������������ �������Ƴ�������有色);(12)石化、化工、医药;(����� �������Ƴ����������� �������Ƴ������������ �������Ƴ������������ �������Ƴ�������13)核工业;(14)机械(含智能制造);(����� �������Ƴ������������ �������Ƴ����������� �������Ƴ����������� �������Ƴ�������15)轻工、纺织;(16)建材;(17)建筑;����� �������Ƴ������������ �������Ƴ������������ �������Ƴ������������ �������Ƴ�������(18)市政公用工程;(19)生态建设����� �������Ƴ������������ �������Ƴ������������ �������Ƴ������������ �������Ƴ������和环境工程;(20)水文地质、工程测量、岩����� �������Ƴ������������ �������Ƴ������������ �������Ƴ������������ �������Ƴ�������土工程;(21)其他(以实际����� �������Ƴ������������ �������Ƴ����������� �������Ƴ������������ �������Ƴ�������专业为准)等21个专业领域。 (四)标准化层次 根据GB/T 20000.1-2014的相关规定����� �������Ƴ������������ �������Ƴ������������ �������Ƴ������������ �������Ƴ�������,按照标准化所涉及的地理、政治或经济区域的范围����� �������Ƴ������������ �������Ƴ������������ �������Ƴ������������ �������Ƴ�������,可将标准化分为国际、区域、国����� �������Ƴ������������ �������Ƴ������������ �������Ƴ������������ �������Ƴ�������家、行业、地方、团体和企业等层����� �������Ƴ������������ �������Ƴ������������ �������Ƴ������������ �������Ƴ�������次。即标准化可在全球、区����� �������Ƴ������������ �������Ƴ������������ �������Ƴ������������ �������Ƴ�������域或国家层次上,在一个国家的某个地区内,在政府部����� �������Ƴ������������ �������Ƴ������������ �������Ƴ������������ �������Ƴ�������门、行业协会或企业层次上,以至于在企����� �������Ƴ������������ �������Ƴ������������ �������Ƴ������������ �������Ƴ�������业内部业务处室等各个不同����� �������Ƴ������������ �������Ƴ������������ �������Ƴ������������ �������Ƴ�������层次上进行。根据标准发布机构隶����� �������Ƴ������������ �������Ƴ������������ �������Ƴ������������ �������Ƴ�������属的标准化层级,可将标准分为国际����� �������Ƴ������������ �������Ƴ����������� �������Ƴ������������ �������Ƴ�������、区域、国家、行业、地方、团体、����� �������Ƴ������������ �������Ƴ������������ �������Ƴ����������� �������Ƴ�������企业标准等层次。《中华人民共和国标准化法》明����� �������Ƴ����������� �������Ƴ������������ �������Ƴ������������ �������Ƴ�������确企业标准的技术要求不得低于强制性国家标����� �������Ƴ������������ �������Ƴ����������� �������Ƴ������������ �������Ƴ������准,鼓励企业制定高于推荐性标准(包括推荐性����� �������Ƴ������������ �������Ƴ����������� �������Ƴ������������ �������Ƴ�������国家标准、行业标准、地方标准����� �������Ƴ����������� �������Ƴ������������ �������Ƴ������������ �������Ƴ�������、团体标准)相关技术要求的企业标准����� �������Ƴ������������ �������Ƴ������������ �������Ƴ������������ �������Ƴ�������。我国要求实施标准化工作领跑者计划,鼓励领先型����� �������Ƴ������������ �������Ƴ������������ �������Ƴ������������ �������Ƴ�������企业制定发布高于国家标准、行业标准����� �������Ƴ������������ �������Ƴ������������ �������Ƴ������������ �������Ƴ�������、地方标准、团体标准要求的����� �������Ƴ������������ �������Ƴ������������ �������Ƴ������������ �������Ƴ�������企业标准。 中咨公司标准化工作属于企业标准化工作的范����� �������Ƴ������������ �������Ƴ������������ �������Ƴ������������ �������Ƴ�������畴,包括中咨品牌企业标准的研����� �������Ƴ������������ �������Ƴ����������� �������Ƴ������������ �������Ƴ�������究和制定,也包括对国际标����� �������Ƴ����������� �������Ƴ������������ �������Ƴ������������ �������Ƴ�������准、国家标准、行业标准、团体标准以����� �������Ƴ������������ �������Ƴ������������ �������Ƴ������������ �������Ƴ�������及其他企业标准的等同采用和修改采用。同时中����� �������Ƴ������������ �������Ƴ������������ �������Ƴ������������ �������Ƴ�������咨公司还应积极参与相关国际、国家、行业和团体����� �������Ƴ������������ �������Ƴ������������ �������Ƴ����������� �������Ƴ�������的标准化工作,将企业标准化工作纳入相关更高层次����� �������Ƴ����������� �������Ƴ������������ �������Ƴ������������ �������Ƴ�������的标准化工作体系中,在条件具备的情����� �������Ƴ������������ �������Ƴ������������ �������Ƴ������������ �������Ƴ�������况下,中咨品牌的企业标准可适时转化为团����� �������Ƴ������������ �������Ƴ������������ �������Ƴ����������� �������Ƴ�������体标准、地方标准、行业标准、国家标准和国����� �������Ƴ������������ �������Ƴ����������� �������Ƴ������������ �������Ƴ�������际标准。 中咨公司咨询业务标准的制定是为了以先进����� �������Ƴ������������ �������Ƴ������������ �������Ƴ������������ �������Ƴ�������标准引领公司业务的高质量发展,更是为了践行����� �������Ƴ������������ �������Ƴ����������� �������Ƴ������������ �������Ƴ������工程咨询行业排头兵的企业����� �������Ƴ����������� �������Ƴ������������ �������Ƴ������������ �������Ƴ�������责任,补齐工程咨询行业标准欠缺����� �������Ƴ������������ �������Ƴ������������ �������Ƴ������������ �������Ƴ�������的短板,引领工程咨询行业����� �������Ƴ������������ �������Ƴ������������ �������Ƴ������������ �������Ƴ�������的高质量发展。根据标准化����� �������Ƴ������������ �������Ƴ������������ �������Ƴ������������ �������Ƴ�������工作的相关规定,中咨公司研究制定的����� �������Ƴ������������ �������Ƴ������������ �������Ƴ������������ �������Ƴ�������企业标准,其要求不应低于相关����� �������Ƴ������������ �������Ƴ������������ �������Ƴ������������ �������Ƴ�������国家标准、行业标准、地方标准和团体����� �������Ƴ������������ �������Ƴ������������ �������Ƴ����������� �������Ƴ�������标准,应能够代表我国工程咨询业务的����� �������Ƴ������������ �������Ƴ������������ �������Ƴ������������ �������Ƴ�������最高要求和行业公认的最新技����� �������Ƴ������������ �������Ƴ������������ �������Ƴ������������ �������Ƴ�������术规则。 表1 标准化层次及标准层次����� �������Ƴ������������ �������Ƴ������������ �������Ƴ������������ �������Ƴ������� (五)标准化文件 GB/T 20000.1-201����� �������Ƴ������������ �������Ƴ������������ �������Ƴ������������ �������Ƴ�������4对标准的定义为:“通过����� �������Ƴ������������ �������Ƴ����������� �������Ƴ����������� �������Ƴ�������标准化活动按照规定的程序经协商一致制����� �������Ƴ������������ �������Ƴ������������ �������Ƴ������������ �������Ƴ�������定, 为各种活动或其结果提供规则、指南或特����� �������Ƴ������������ �������Ƴ����������� �������Ƴ������������ �������Ƴ�������性, 供共同使用和重复使用的文件,诸如标准、����� �������Ƴ������������ �������Ƴ������������ �������Ƴ������������ �������Ƴ�������技术规范、可公开获得规范、技术报告等。”中����� �������Ƴ����������� �������Ƴ������������ �������Ƴ������������ �������Ƴ������咨公司咨询业务标准化文件,主要指公司的����� �������Ƴ����������� �������Ƴ������������ �������Ƴ������������ �������Ƴ�������各类咨询业务标准,是公司咨询业务需要统一的技术要����� �������Ƴ������������ �������Ƴ������������ �������Ƴ������������ �������Ƴ�������求。从功能分类看,业务标����� �������Ƴ������������ �������Ƴ������������ �������Ƴ������������ �������Ƴ�������准主要包括规范性、规程性或����� �������Ƴ������������ �������Ƴ������������ �������Ƴ������������ �������Ƴ�������指南类标准。其中规范标准一般指����� �������Ƴ������������ �������Ƴ������������ �������Ƴ������������ �������Ƴ�������为工程咨询产品或服务规定����� �������Ƴ������������ �������Ƴ������������ �������Ƴ����������� �������Ƴ������需要满足的要求以及采取何种����� �������Ƴ������������ �������Ƴ����������� �������Ƴ������������ �������Ƴ�������方法对其是否满足相关要求进行验证;规程标����� �������Ƴ������������ �������Ƴ����������� �������Ƴ������������ �������Ƴ�������准一般是对工程咨询产品或服务过程����� �������Ƴ������������ �������Ƴ������������ �������Ƴ����������� �������Ƴ�������规定一系列明确的履行程序,并在程序����� �������Ƴ������������ �������Ƴ������������ �������Ƴ������������ �������Ƴ�������的所有或关键步骤之间规定转换条件;指南标准一般以����� �������Ƴ������������ �������Ƴ������������ �������Ƴ������������ �������Ƴ�������适当的背景知识提供相关工程咨询服务����� �������Ƴ������������ �������Ƴ������������ �������Ƴ������������ �������Ƴ�������的普遍性、原则性、方向性指导并给出相关建议����� �������Ƴ������������ �������Ƴ������������ �������Ƴ������������ �������Ƴ�������。规范标准和规程标准通常以指引����� �������Ƴ������������ �������Ƴ������������ �������Ƴ����������� �������Ƴ������、导则、规范、准则、规程等形式呈现����� �������Ƴ������������ �������Ƴ����������� �������Ƴ������������ �������Ƴ�������。 表2 标准化文件按功能类型分类 二、咨询业务标准化体系的主����� �������Ƴ������������ �������Ƴ������������ �������Ƴ������������ �������Ƴ�������要特征 (一)专业性 一方面,咨询业务标准化需要遵循行业和专业特点。中����� �������Ƴ������������ �������Ƴ������������ �������Ƴ������������ �������Ƴ�������咨公司咨询业务范围覆盖国民经济的众多行业和各种����� �������Ƴ������������ �������Ƴ������������ �������Ƴ����������� �������Ƴ�������业务类型,服务对象从中央政府到地方政府、各类����� �������Ƴ������������ �������Ƴ������������ �������Ƴ������������ �������Ƴ�������企业和金融机构等,本身对于业务领域标准具有极����� �������Ƴ������������ �������Ƴ������������ �������Ƴ������������ �������Ƴ�������高的专业性要求。另一方面,标准的专用型特征突����� �������Ƴ������������ �������Ƴ����������� �������Ƴ������������ �������Ƴ�������出,除通用标准外,专用标准主要适用于����� �������Ƴ������������ �������Ƴ������������ �������Ƴ������������ �������Ƴ�������某一个行业、专业领域的咨询业务。 (二)系统性 一方面,标准化活动应贯穿于咨询业务活动和专业技术����� �������Ƴ������������ �������Ƴ������������ �������Ƴ������������ �������Ƴ�������发展的全过程,另一方面,标准之间����� �������Ƴ������������ �������Ƴ������������ �������Ƴ������������ �������Ƴ�������存在互相关联作用的关系,一个标准变动,可能需����� �������Ƴ������������ �������Ƴ����������� �������Ƴ������������ �������Ƴ�������要进行多个相关标准的调整。比如,可行性����� �������Ƴ������������ �������Ƴ������������ �������Ƴ������������ �������Ƴ������研究咨询的通用标准修改后,各行业可行性研����� �������Ƴ������������ �������Ƴ������������ �������Ƴ������������ �������Ƴ�������究咨询标准也需要随之调整。����� �������Ƴ������������ �������Ƴ������������ �������Ƴ������������ �������Ƴ�������再如,某个行业的一项技术����� �������Ƴ������������ �������Ƴ������������ �������Ƴ������������ �������Ƴ�������标准的变动,可能要求涉及使用该����� �������Ƴ������������ �������Ƴ������������ �������Ƴ������������ �������Ƴ�������技术标准的相关标准的内容随之����� �������Ƴ������������ �������Ƴ������������ �������Ƴ������������ �������Ƴ�������变动,等等。因此,必须将相����� �������Ƴ������������ �������Ƴ������������ �������Ƴ������������ �������Ƴ�������关联的标准进行系统性构建,����� �������Ƴ������������ �������Ƴ������������ �������Ƴ����������� �������Ƴ�������尤其是面对公司业务类型多、专业领域����� �������Ƴ������������ �������Ƴ������������ �������Ƴ������������ �������Ƴ�������广、服务流程复杂、目标多维、需求差异性显著����� �������Ƴ������������ �������Ƴ������������ �������Ƴ������������ �������Ƴ�������的咨询业务复杂系统,需要分析业务系统要素����� �������Ƴ������������ �������Ƴ������������ �������Ƴ����������� �������Ƴ�������的构成以及要素之间的关系,����� �������Ƴ������������ �������Ƴ������������ �������Ƴ������������ �������Ƴ�������建立复杂业务系统与标准体系多维协同的互动支撑机理����� �������Ƴ������������ �������Ƴ������������ �������Ƴ������������ �������Ƴ�������,并在多维协同的基础上将复杂业务系统传递����� �������Ƴ������������ �������Ƴ������������ �������Ƴ������������ �������Ƴ������成标准化体系。 以业务类型、行业类别和业����� �������Ƴ������������ �������Ƴ������������ �������Ƴ������������ �������Ƴ�������务阶段三个维度相结合,可将中咨公司����� �������Ƴ������������ �������Ƴ������������ �������Ƴ������������ �������Ƴ������的咨询业务细分为若干工作单元。将各工作单元分别对����� �������Ƴ������������ �������Ƴ������������ �������Ƴ������������ �������Ƴ�������应的标准化工作需求进行集成,则构成了公司咨询工作����� �������Ƴ������������ �������Ƴ������������ �������Ƴ������������ �������Ƴ�������标准化复杂系统的基础框架����� �������Ƴ������������ �������Ƴ������������ �������Ƴ������������ �������Ƴ�������结构。在此框架结构的基础上,逐步完善公司的����� �������Ƴ������������ �������Ƴ������������ �������Ƴ������������ �������Ƴ�������咨询业务标准,同时保障不同行业、专业标����� �������Ƴ������������ �������Ƴ������������ �������Ƴ������������ �������Ƴ�������准之间互相协调、互相适应、互相促����� �������Ƴ������������ �������Ƴ������������ �������Ƴ������������ �������Ƴ�������进、互相支撑。 图2 细分工作单元对应标准化需求 (三)先进性 标准决定质量,高质量发展需要相应的高质量的标����� �������Ƴ����������� �������Ƴ������������ �������Ƴ������������ �������Ƴ�������准体系予以支撑。谁把握住了标准,谁就往往能够����� �������Ƴ������������ �������Ƴ������������ �������Ƴ������������ �������Ƴ�������赢得专业研发和市场开拓的主����� �������Ƴ����������� �������Ƴ������������ �������Ƴ������������ �������Ƴ�������动权。中咨公司作为工程咨����� �������Ƴ������������ �������Ƴ������������ �������Ƴ������������ �������Ƴ�������询行业的排头兵,所出品的标准����� �������Ƴ������������ �������Ƴ����������� �������Ƴ������������ �������Ƴ�������凝聚了中咨公司40余年工程����� �������Ƴ������������ �������Ƴ������������ �������Ƴ������������ �������Ƴ�������咨询的经验智慧,必须具有先����� �������Ƴ������������ �������Ƴ������������ �������Ƴ����������� �������Ƴ�������进性,应当在行业内发挥创新引领、标杆示范����� �������Ƴ������������ �������Ƴ������������ �������Ƴ������������ �������Ƴ�������作用。这里所说的先进性主要包括4����� �������Ƴ������������ �������Ƴ������������ �������Ƴ������������ �������Ƴ������个方面:一是具有前瞻性,对于����� �������Ƴ������������ �������Ƴ������������ �������Ƴ������������ �������Ƴ�������新理念、新理论、新概念、新技术、新产品能����� �������Ƴ������������ �������Ƴ������������ �������Ƴ������������ �������Ƴ�������够率先研发标准;二是与前瞻性相对应����� �������Ƴ������������ �������Ƴ������������ �������Ƴ������������ �������Ƴ�������,公司的标准建设必须具有开放性和可扩展性,����� �������Ƴ������������ �������Ƴ����������� �������Ƴ������������ �������Ƴ�������能够容纳咨询业务发展所要求的新标准;三是具有引领����� �������Ƴ������������ �������Ƴ����������� �������Ƴ����������� �������Ƴ�������性,能够把握咨询行业发展趋势,所提出的����� �������Ƴ������������ �������Ƴ������������ �������Ƴ������������ �������Ƴ�������标准能够引领行业发展;四是具有高水平,中咨出品必����� �������Ƴ������������ �������Ƴ������������ �������Ƴ������������ �������Ƴ�������属精品,中咨标准必须代表行业最领����� �������Ƴ������������ �������Ƴ������������ �������Ƴ������������ �������Ƴ�������先的专业水平。 三、工程咨询业务标准化工作的目标诉求 (一)形成标准化品牌文化 中咨公司咨询业务范围覆盖国民经济的众多行业和各����� �������Ƴ������������ �������Ƴ������������ �������Ƴ������������ �������Ƴ�������种业务类型,服务对象从中央政府到地方政府、����� �������Ƴ����������� �������Ƴ����������� �������Ƴ������������ �������Ƴ�������各类企业和金融机构等,中咨品牌的咨询����� �������Ƴ������������ �������Ƴ������������ �������Ƴ����������� �������Ƴ�������业务标准,可作为中咨集团各����� �������Ƴ������������ �������Ƴ������������ �������Ƴ������������ �������Ƴ�������业务部门和所属企业提供各类咨����� �������Ƴ������������ �������Ƴ������������ �������Ƴ������������ �������Ƴ�������询服务的硬性约束力、共同的����� �������Ƴ������������ �������Ƴ������������ �������Ƴ������������ �������Ƴ�������价值观导向和品牌标志,在此基础上对内形成共����� �������Ƴ������������ �������Ƴ������������ �������Ƴ������������ �������Ƴ�������同的利益基础和向心力,对外����� �������Ƴ����������� �������Ƴ������������ �������Ƴ������������ �������Ƴ�������提高中咨品牌的含金量和认同度。 图3 标准化品牌文化建设构想����� �������Ƴ������������ �������Ƴ������������ �������Ƴ������������ �������Ƴ�������图 (二)构建标准化方法体系 完善和创新咨询理论方法标准体系,将中咨公司四����� �������Ƴ������������ �������Ƴ������������ �������Ƴ������������ �������Ƴ�������十多年发展实践取得的一系列体现专业����� �������Ƴ����������� �������Ƴ������������ �������Ƴ������������ �������Ƴ�������水准的重要咨询成果,提炼出的解决各地区、����� �������Ƴ������������ �������Ƴ������������ �������Ƴ������������ �������Ƴ�������各部门发展实践中遇到各种问题的专业性咨询����� �������Ƴ������������ �������Ƴ������������ �������Ƴ������������ �������Ƴ�������方案,形成体现中咨专业水平的咨询方法标准规范����� �������Ƴ������������ �������Ƴ������������ �������Ƴ������������ �������Ƴ�������。 针对各行业新政策、新趋势、新理念、新概念和����� �������Ƴ����������� �������Ƴ������������ �������Ƴ������������ �������Ƴ�������新理论及时开展理论方法和相关的标准研究,针����� �������Ƴ������������ �������Ƴ������������ �������Ƴ����������� �������Ƴ�������对各专业领域新技术、新方法、新业态和新服务及时����� �������Ƴ����������� �������Ƴ������������ �������Ƴ����������� �������Ƴ�������制定相应标准,同时推进标准研制成����� �������Ƴ������������ �������Ƴ����������� �������Ƴ������������ �������Ƴ�������果在公司业务开发和创新发展中����� �������Ƴ������������ �������Ƴ������������ �������Ƴ������������ �������Ƴ�������的推广应用。 图4 咨询方法标准建设路径 针对各行业投资项目,尤其是重大����� �������Ƴ������������ �������Ƴ������������ �������Ƴ������������ �������Ƴ������工程项目,以关键核心技术标����� �������Ƴ������������ �������Ƴ������������ �������Ƴ������������ �������Ƴ�������准和参数标准作为咨询评估指标,同时构建����� �������Ƴ������������ �������Ƴ����������� �������Ƴ������������ �������Ƴ������工程项目评价专业模型,为项目的决策����� �������Ƴ������������ �������Ƴ������������ �������Ƴ������������ �������Ƴ�������、建设、运营以及未来可能涉及的证券化(如基����� �������Ƴ������������ �������Ƴ������������ �������Ƴ������������ �������Ƴ�������础设施REITs)活动等提供更直观、定量化����� �������Ƴ������������ �������Ƴ������������ �������Ƴ������������ �������Ƴ�������的专业依据。 (三)建设标准化咨询手册 为各业务部门和所属企业开拓相关����� �������Ƴ����������� �������Ƴ������������ �������Ƴ������������ �������Ƴ�������咨询业务提供标准化咨询产品����� �������Ƴ����������� �������Ƴ������������ �������Ƴ������������ �������Ƴ�������手册,提供更好的中咨品牌咨询产品����� �������Ƴ����������� �������Ƴ����������� �������Ƴ������������ �������Ƴ�������形象展示,从而使得各业务部门和所属企业����� �������Ƴ������������ �������Ƴ������������ �������Ƴ������������ �������Ƴ�������可以更好地开拓市场、分工合作、提高效率、抵御风险����� �������Ƴ������������ �������Ƴ������������ �������Ƴ������������ �������Ƴ�������。咨询产品手册可以包括标准化����� �������Ƴ������������ �������Ƴ������������ �������Ƴ������������ �������Ƴ�������产品内容和由标准化资源衍����� �������Ƴ������������ �������Ƴ������������ �������Ƴ����������� �������Ƴ�������生的定制性产品内容。 表3 中咨公司标准化咨询服����� �������Ƴ������������ �������Ƴ������������ �������Ƴ������������ �������Ƴ�������务产品手册框架示例 (四)孵化标准化咨询业务 2021年《国家标准化发展纲要》明����� �������Ƴ������������ �������Ƴ������������ �������Ƴ������������ �������Ƴ�������确提出要实施基础通用标准、高端装备制����� �������Ƴ������������ �������Ƴ������������ �������Ƴ������������ �������Ƴ�������造标准、新产业标准、传统����� �������Ƴ������������ �������Ƴ������������ �������Ƴ����������� �������Ƴ�������产业智慧化转型标准、关键����� �������Ƴ����������� �������Ƴ������������ �������Ƴ������������ �������Ƴ�������技术标准、新型基础设施标准、碳达峰����� �������Ƴ������������ �������Ƴ������������ �������Ƴ����������� �������Ƴ������碳中和标准、绿色发展标准����� �������Ƴ������������ �������Ƴ������������ �������Ƴ������������ �������Ƴ�������、绿色建造标准、乡村振兴标准、新型城镇化标准、����� �������Ƴ������������ �������Ƴ������������ �������Ƴ������������ �������Ƴ�������基本公共服务标准、多语种中国标准����� �������Ƴ������������ �������Ƴ������������ �������Ƴ������������ �������Ƴ�������等标准化工程。中央各部委近����� �������Ƴ������������ �������Ƴ������������ �������Ƴ������������ �������Ƴ�������年来不断出台相适应的标准体系建����� �������Ƴ������������ �������Ƴ����������� �������Ƴ������������ �������Ƴ�������设指导性文件,如工业和信息化部和国����� �������Ƴ������������ �������Ƴ����������� �������Ƴ������������ �������Ƴ�������家标准化管理委员会等部门印发����� �������Ƴ������������ �������Ƴ������������ �������Ƴ������������ �������Ƴ�������的《工业互联网综合标准化体系����� �������Ƴ������������ �������Ƴ������������ �������Ƴ������������ �������Ƴ�������建设指南(2021版)》《国家智能制����� �������Ƴ������������ �������Ƴ������������ �������Ƴ������������ �������Ƴ�������造标准体系建设指南(2021版)》《����� �������Ƴ������������ �������Ƴ������������ �������Ƴ������������ �������Ƴ�������建材行业智能制造标准体系建设指南(2021����� �������Ƴ����������� �������Ƴ������������ �������Ƴ����������� �������Ƴ�������版)》《国家车联网产业标准体系建设����� �������Ƴ������������ �������Ƴ������������ �������Ƴ������������ �������Ƴ�������指南(智能交通相关)》(2021年)《石����� �������Ƴ������������ �������Ƴ����������� �������Ƴ������������ �������Ƴ�������化行业智能制造标准体系建设指南 (202����� �������Ƴ������������ �������Ƴ������������ �������Ƴ������������ �������Ƴ�������2版)》,商务部《关于加强“十����� �������Ƴ����������� �������Ƴ����������� �������Ƴ������������ �������Ƴ�������四五”时期商务领域标准化建设的指导意见》,国����� �������Ƴ������������ �������Ƴ������������ �������Ƴ������������ �������Ƴ�������家标准化管理委员会和国家����� �������Ƴ������������ �������Ƴ������������ �������Ƴ����������� �������Ƴ�������能源局联合印发《新型储能标准����� �������Ƴ������������ �������Ƴ������������ �������Ƴ������������ �������Ƴ�������体系建设指南》(2023年),国家标准委等十一����� �������Ƴ������������ �������Ƴ������������ �������Ƴ������������ �������Ƴ�������部门联合印发《碳达峰碳中和标准体系建设指南》(����� �������Ƴ������������ �������Ƴ������������ �������Ƴ������������ �������Ƴ������2023年)等,使得我国各领域标准化工作����� �������Ƴ������������ �������Ƴ������������ �������Ƴ������������ �������Ƴ�������进程明显加快。中咨公司作为我国工程咨询的行业排����� �������Ƴ������������ �������Ƴ������������ �������Ƴ������������ �������Ƴ�������头兵,以建设国家高端智库和����� �������Ƴ������������ �������Ƴ����������� �������Ƴ������������ �������Ƴ������世界一流咨询机构作为战略目标,应更加重视以咨询业����� �������Ƴ������������ �������Ƴ����������� �������Ƴ������������ �������Ƴ�������务标准化推动咨询业务高质量发展,����� �������Ƴ������������ �������Ƴ������������ �������Ƴ������������ �������Ƴ�������以服务于国家标准化战略,服务于各部委标准化体系����� �������Ƴ������������ �������Ƴ������������ �������Ƴ������������ �������Ƴ�������建设战略需求,并更好地服务于����� �������Ƴ������������ �������Ƴ������������ �������Ƴ������������ �������Ƴ�������我国咨询行业和企业的高质量发展。����� �������Ƴ������������ �������Ƴ������������ �������Ƴ������������ �������Ƴ������� (五)建立咨询标准知识库平����� �������Ƴ������������ �������Ƴ������������ �������Ƴ������������ �������Ƴ�������台 一方面,要建立标准化技术和研发平台,����� �������Ƴ������������ �������Ƴ������������ �������Ƴ����������� �������Ƴ�������力争构建结构合理、专业配套、层次分明、划����� �������Ƴ������������ �������Ƴ������������ �������Ƴ������������ �������Ƴ�������分明确的综合性标准体系,����� �������Ƴ������������ �������Ƴ������������ �������Ƴ������������ �������Ƴ�������形成涵盖咨询业务各行业及相关领域的����� �������Ƴ������������ �������Ƴ������������ �������Ƴ������������ �������Ƴ�������前瞻性标准库,以及与标准相关的研究成果库,逐����� �������Ƴ������������ �������Ƴ������������ �������Ƴ������������ �������Ƴ�������步形成标准化知识资源共享平台。尤其针对各地方����� �������Ƴ������������ �������Ƴ������������ �������Ƴ������������ �������Ƴ�������、各行业关心的疑难专业标准,以及需要进行衔����� �������Ƴ������������ �������Ƴ������������ �������Ƴ������������ �������Ƴ�������接和协调的咨询业务标准等,要及时提供����� �������Ƴ������������ �������Ƴ������������ �������Ƴ������������ �������Ƴ�������中咨公司的推荐标准,鼓励项目经理和����� �������Ƴ������������ �������Ƴ������������ �������Ƴ����������� �������Ƴ�������咨询工程师在实际咨询业务����� �������Ƴ������������ �������Ƴ������������ �������Ƴ������������ �������Ƴ�������中进行应用。以生态环境保护领域的船舶水����� �������Ƴ������������ �������Ƴ������������ �������Ƴ������������ �������Ƴ�������污染治理为例,船舶水污染����� �������Ƴ������������ �������Ƴ������������ �������Ƴ������������ �������Ƴ�������物的达标排放模式[《船舶水污染排放控制����� �������Ƴ������������ �������Ƴ������������ �������Ƴ������������ �������Ƴ������标准》(GB3552—2018) ]和电����� �������Ƴ������������ �������Ƴ������������ �������Ƴ����������� �������Ƴ�������子铅封后的“船上存储、交����� �������Ƴ������������ �������Ƴ������������ �������Ƴ������������ �������Ƴ�������岸处置”的“零排放”模式,涉及的标准和����� �������Ƴ������������ �������Ƴ������������ �������Ƴ������������ �������Ƴ�������规范不同,各地方执行不一����� �������Ƴ������������ �������Ƴ������������ �������Ƴ������������ �������Ƴ�������,部分地方政府主管部门对执����� �������Ƴ������������ �������Ƴ������������ �������Ƴ������������ �������Ƴ�������行达标排放标准还是零排放标准����� �������Ƴ������������ �������Ƴ������������ �������Ƴ������������ �������Ƴ������存有疑惑,需要制定相关标准提出解决方案。未����� �������Ƴ������������ �������Ƴ������������ �������Ƴ������������ �������Ƴ�������来中咨标准知识库平台将通过“中咨标准”的形式����� �������Ƴ������������ �������Ƴ������������ �������Ƴ������������ �������Ƴ�������,为项目经理和咨询工程师的咨询工作提����� �������Ƴ������������ �������Ƴ������������ �������Ƴ����������� �������Ƴ�������供全行业、全领域标准信息,以便在����� �������Ƴ������������ �������Ƴ������������ �������Ƴ������������ �������Ƴ�������工程咨询活动中能够更快速、����� �������Ƴ������������ �������Ƴ������������ �������Ƴ����������� �������Ƴ�������更全面地预见项目周期全过程可能存在的潜在问题,为����� �������Ƴ������������ �������Ƴ������������ �������Ƴ������������ �������Ƴ�������各地方、各行业项目实施可能遇到的类似����� �������Ƴ������������ �������Ƴ������������ �������Ƴ������������ �������Ƴ�������问题提供最佳解决方案。 同时,利用大数据和人工智能技术推����� �������Ƴ������������ �������Ƴ������������ �������Ƴ������������ �������Ƴ�������进工程咨询的智能化进程,已经成为不可逆转的����� �������Ƴ������������ �������Ƴ������������ �������Ƴ������������ �������Ƴ�������发展方向。中咨公司正在积极����� �������Ƴ������������ �������Ƴ����������� �������Ƴ������������ �������Ƴ�������应对信息技术变革的新情况,研����� �������Ƴ����������� �������Ƴ����������� �������Ƴ������������ �������Ƴ�������究利用大数据与人工智能技术,推动构建工程咨询����� �������Ƴ������������ �������Ƴ������������ �������Ƴ������������ �������Ƴ������服务新模式,以适应工程咨询智能化发展����� �������Ƴ������������ �������Ƴ������������ �������Ƴ������������ �������Ƴ�������的新要求。咨询业务标准以及标����� �������Ƴ������������ �������Ƴ������������ �������Ƴ������������ �������Ƴ������准化的咨询服务成果,将成为人工智能学习的资料库,����� �������Ƴ������������ �������Ƴ������������ �������Ƴ����������� �������Ƴ�������为公司智能化咨询服务奠定良好基础。 (六)打造自主引领的国际咨询标����� �������Ƴ������������ �������Ƴ������������ �������Ƴ����������� �������Ƴ�������准体系 中国标准正在加快“走出去”。2023����� �������Ƴ������������ �������Ƴ������������ �������Ƴ������������ �������Ƴ�������年2月,我国管理咨询领域首个国����� �������Ƴ����������� �������Ƴ����������� �������Ƴ����������� �������Ƴ������际标准化组织技术委员会——国际标准化组织管理咨询����� �������Ƴ������������ �������Ƴ����������� �������Ƴ������������ �������Ƴ�������技术委员会(编号为ISO/TC 34����� �������Ƴ����������� �������Ƴ������������ �������Ƴ������������ �������Ƴ�������2)的提案已顺利获得国际标准化组织技术管理局(����� �������Ƴ������������ �������Ƴ������������ �������Ƴ������������ �������Ƴ�������ISO/TMB)批准,技����� �������Ƴ������������ �������Ƴ����������� �������Ƴ������������ �������Ƴ�������术委员会秘书处设在中国,该委����� �������Ƴ������������ �������Ƴ������������ �������Ƴ������������ �������Ƴ�������员会由中国贸促会商业行业委员会申报,主要负责管����� �������Ƴ����������� �������Ƴ������������ �������Ƴ����������� �������Ƴ�������理咨询领域的国际标准化相关工作;2023年4����� �������Ƴ������������ �������Ƴ������������ �������Ƴ������������ �������Ƴ�������月,我国住建领域首个国际标准����� �������Ƴ������������ �������Ƴ����������� �������Ƴ����������� �������Ƴ�������化组织技术委员会——国际标准化组织供热管网技术委����� �������Ƴ������������ �������Ƴ������������ �������Ƴ������������ �������Ƴ�������员会(编号ISO/TC341)秘书处����� �������Ƴ������������ �������Ƴ����������� �������Ƴ����������� �������Ƴ�������揭牌;2023年6月我国水利行业首个国际标准化组����� �������Ƴ������������ �������Ƴ������������ �������Ƴ������������ �������Ƴ�������织技术委员会——国际标准化组����� �������Ƴ������������ �������Ƴ������������ �������Ƴ������������ �������Ƴ�������织小水电技术委员会(编号ISO/TC33����� �������Ƴ������������ �������Ƴ������������ �������Ƴ������������ �������Ƴ������9)召开国内专家委员会成立大会,等等。作为����� �������Ƴ������������ �������Ƴ������������ �������Ƴ������������ �������Ƴ�������工程咨询行业的排头兵,中咨公司将积极应对标准化建����� �������Ƴ������������ �������Ƴ����������� �������Ƴ������������ �������Ƴ�������设的发展动向,抓住“一带一路”“国际产能合作����� �������Ƴ������������ �������Ƴ������������ �������Ƴ������������ �������Ƴ�������”“对外援助”等国际合作重大机遇,积极推动����� �������Ƴ����������� �������Ƴ����������� �������Ƴ������������ �������Ƴ�������与国内外工程咨询机构开展多层次、多方位合作交����� �������Ƴ������������ �������Ƴ������������ �������Ƴ������������ �������Ƴ�������流,研究探索咨询标准国际化路线,推动咨����� �������Ƴ������������ �������Ƴ������������ �������Ƴ������������ �������Ƴ�������询工作国际标准化组织的建设。 注:在此特别感谢李开孟总经济师对本文的撰写和����� �������Ƴ����������� �������Ƴ������������ �������Ƴ������������ �������Ƴ�������修改给予的悉心指导。 | |||||
相关链接
- 张雪飞 伍迪|基础设施项目合����� �������Ƴ������������ �������Ƴ������������ �������Ƴ������������ �������Ƴ�������规性...2023-07-11
- 苟护生 | 以REITs盘活文旅..����� �������Ƴ������������ �������Ƴ������������ �������Ƴ����������� �������Ƴ�������.2023-07-07
- 张雪飞 伍迪 | 基础设施����� �������Ƴ������������ �������Ƴ������������ �������Ƴ������������ �������Ƴ�������项目合...2023-07-05
- 李延辉 周光辉 赵梦静 | 国内...2023-07-04
- 王丽静 | 全面准确理解“一利五...2023-06-28






